Learning

What Is System Board

What Is System Board
What Is System Board

Understanding the intricacies of computer hardware can be daunting, but grasping the fundamentals of key components like the system board is essential for anyone interested in building, upgrading, or repairing computers. The system board, often referred to as the motherboard, is the backbone of any computer system. It serves as the central hub that connects all the components, enabling them to communicate and function together. In this post, we will delve into what is system board, its components, functions, and the importance of choosing the right one for your needs.

What Is System Board?

The system board, or motherboard, is a printed circuit board (PCB) that houses the central processing unit (CPU), memory, and other essential components. It provides the electrical connections by which the parts of the system communicate. The system board is crucial because it determines the compatibility and performance of the entire computer system. It acts as the nervous system of the computer, facilitating data transfer between the CPU, memory, storage devices, and peripheral devices.

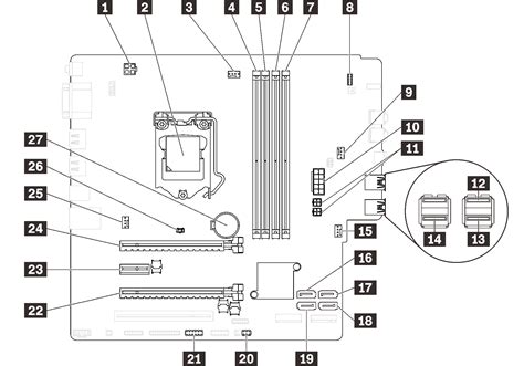
Key Components of a System Board

The system board is composed of several critical components, each playing a vital role in the overall functionality of the computer. Here are the key components:

  • CPU Socket: This is where the central processing unit is installed. The type of socket determines the compatibility with different CPUs.
  • Chipset: The chipset consists of two main components: the Northbridge and the Southbridge. The Northbridge handles high-speed data transfer between the CPU, memory, and graphics card, while the Southbridge manages input/output functions, such as USB, audio, and storage.
  • Memory Slots: These slots are used to install RAM (Random Access Memory), which temporarily stores data that the CPU is actively using.
  • Expansion Slots: These slots, such as PCIe (Peripheral Component Interconnect Express), allow for the addition of expansion cards like graphics cards, sound cards, and network cards.
  • Storage Connectors: These include SATA (Serial ATA) and M.2 connectors for connecting storage devices like hard drives and SSDs (Solid State Drives).
  • Power Connectors: These connectors supply power to the system board and its components from the power supply unit (PSU).
  • BIOS/UEFI Chip: This chip stores the Basic Input/Output System (BIOS) or Unified Extensible Firmware Interface (UEFI), which initializes and tests the system hardware during the boot process.

Functions of a System Board

The system board performs several critical functions that are essential for the operation of a computer. These functions include:

  • Data Transfer: The system board facilitates the transfer of data between the CPU, memory, and other components. It ensures that data is transmitted efficiently and accurately.
  • Power Distribution: The system board distributes power from the PSU to all the connected components, ensuring they receive the necessary voltage and current.
  • Component Communication: It enables communication between different components, allowing them to work together seamlessly. This includes communication between the CPU, memory, storage devices, and peripheral devices.
  • Expansion Capabilities: The system board provides expansion slots for adding additional components, such as graphics cards, sound cards, and network cards, enhancing the functionality of the computer.
  • Boot Process: The system board initiates the boot process by loading the BIOS/UEFI firmware, which performs hardware initialization and tests before handing control over to the operating system.

Choosing the Right System Board

Selecting the right system board is crucial for building a computer that meets your specific needs. Here are some factors to consider when choosing a system board:

  • Form Factor: The form factor determines the size and shape of the system board. Common form factors include ATX, Micro-ATX, and Mini-ITX. Ensure that the form factor is compatible with your computer case.
  • CPU Compatibility: Check the CPU socket type to ensure it is compatible with the CPU you plan to use. Different CPUs require specific socket types.
  • Memory Support: Verify the type and maximum capacity of RAM supported by the system board. Ensure it meets your performance requirements.
  • Expansion Slots: Consider the number and type of expansion slots available. Ensure there are enough slots for the components you plan to add.
  • Storage Connectors: Check the number and type of storage connectors available. Ensure they support the storage devices you plan to use.
  • Power Connectors: Ensure the system board has the necessary power connectors to support your components and PSU.
  • BIOS/UEFI Features: Look for system boards with advanced BIOS/UEFI features, such as overclocking support, RAID configuration, and secure boot.

💡 Note: Always refer to the system board's specifications and compatibility list to ensure all components are compatible.

System Board Layout and Design

The layout and design of a system board can vary significantly between different models and manufacturers. However, there are some common elements and considerations:

  • Component Placement: The placement of components like the CPU socket, memory slots, and expansion slots can affect airflow and ease of installation. Ensure that the layout suits your build requirements.
  • Heat Management: Some system boards come with built-in heat sinks or support for additional cooling solutions. Proper heat management is crucial for maintaining optimal performance.
  • Aesthetics: Many system boards feature customizable RGB lighting and other aesthetic elements. These can enhance the visual appeal of your build, especially if you have a windowed case.

System Board Connectors and Ports

The system board is equipped with various connectors and ports that facilitate the connection of internal and external devices. Here are some of the most common connectors and ports:

Connector/Port Description
SATA Connectors Used for connecting storage devices like hard drives and SSDs.
M.2 Connectors Used for connecting high-speed storage devices and Wi-Fi cards.
USB Ports Used for connecting external devices like keyboards, mice, and storage drives.
Audio Jacks Used for connecting audio devices like headphones and microphones.
Ethernet Port Used for connecting to a wired network.
Power Connectors Used for supplying power to the system board and its components.

💡 Note: Always ensure that the connectors and ports on the system board match the requirements of your components and peripherals.

System Board and Overclocking

Overclocking is the process of increasing the clock speed of the CPU and other components to achieve higher performance. Many system boards come with features that support overclocking, such as:

  • Advanced BIOS/UEFI Settings: These settings allow you to adjust the clock speed, voltage, and other parameters to optimize performance.
  • High-Quality Components: System boards designed for overclocking often use high-quality components, such as better capacitors and voltage regulators, to ensure stability.
  • Cooling Solutions: Effective cooling is crucial for overclocking. Many system boards support advanced cooling solutions, such as liquid cooling and custom fan configurations.

When overclocking, it's important to monitor temperatures and stability to avoid damaging your components. Always refer to the system board's documentation for specific overclocking guidelines and recommendations.

💡 Note: Overclocking can void warranties and may reduce the lifespan of your components. Proceed with caution and ensure proper cooling.

System Board and Compatibility

Ensuring compatibility between the system board and other components is crucial for a successful build. Here are some key compatibility considerations:

  • CPU Compatibility: Ensure the system board’s CPU socket matches the CPU you plan to use.
  • Memory Compatibility: Check the type and maximum capacity of RAM supported by the system board.
  • Storage Compatibility: Verify that the system board has the necessary connectors for your storage devices.
  • Power Supply Compatibility: Ensure the system board’s power connectors match those on your PSU.
  • Case Compatibility: Make sure the system board’s form factor is compatible with your computer case.

Always refer to the system board's specifications and compatibility list to ensure all components are compatible. This will help avoid potential issues and ensure a smooth building process.

💡 Note: Compatibility issues can lead to system instability, reduced performance, and even hardware damage. Always double-check compatibility before purchasing components.

System Board and Future-Proofing

Future-proofing your system board involves choosing a board that can accommodate future upgrades and technological advancements. Here are some tips for future-proofing your system board:

  • Choose a High-End Chipset: High-end chipsets often support more features and have better performance, making them more future-proof.
  • Opt for More Expansion Slots: Having extra expansion slots allows you to add more components in the future, such as additional graphics cards or storage devices.
  • Select a Larger Form Factor: Larger form factors, like ATX, offer more space for components and better airflow, making them more suitable for future upgrades.
  • Consider PCIe 4.0 Support: PCIe 4.0 offers faster data transfer rates, making it a good choice for future-proofing your system.

By considering these factors, you can ensure that your system board will be able to handle future upgrades and technological advancements, extending the lifespan of your computer.

💡 Note: Future-proofing can be costly, but it can save you money in the long run by reducing the need for frequent upgrades.

System Board and Troubleshooting

Troubleshooting system board issues can be challenging, but understanding common problems and their solutions can help. Here are some tips for troubleshooting system board issues:

  • Check Connections: Ensure all cables and connectors are properly seated. Loose connections can cause various issues, including boot failures and component malfunctions.
  • Inspect for Damage: Look for any visible signs of damage, such as burnt components, broken capacitors, or physical damage to the board.
  • Test Components: Use a known good component, such as a different CPU or RAM module, to isolate the issue. This can help determine if the problem is with the system board or another component.
  • Update BIOS/UEFI: Sometimes, updating the BIOS/UEFI firmware can resolve compatibility issues and improve system stability.
  • Clear CMOS: Clearing the CMOS (Complementary Metal-Oxide-Semiconductor) can reset the system board’s settings to default, which can resolve configuration issues.

If you encounter persistent issues, it may be necessary to consult the system board's documentation or seek professional assistance. Always handle the system board with care to avoid causing further damage.

💡 Note: Troubleshooting system board issues can be complex. If you are unsure about any steps, consult a professional to avoid causing further damage.

Understanding the intricacies of the system board is essential for anyone interested in building, upgrading, or repairing computers. The system board serves as the backbone of any computer system, connecting all components and facilitating data transfer. By choosing the right system board and ensuring compatibility with other components, you can build a computer that meets your specific needs and performs optimally. Whether you are a beginner or an experienced enthusiast, understanding the system board and its functions will help you make informed decisions and achieve the best results.

Related Terms:

  • is a system board motherboard
  • what is a system board
  • what is a computer board
  • system board definition
  • board platform software
  • system board in computer
Facebook Twitter WhatsApp
Related Posts
Don't Miss