Learning

Types Of Magnetism

Types Of Magnetism
Types Of Magnetism

Magnetism is a fundamental force of nature that has fascinated scientists and laypeople alike for centuries. From the simple compass to the complex magnetic resonance imaging (MRI) machines, the applications of magnetism are vast and varied. Understanding the types of magnetism is crucial for appreciating how this force shapes our world and enables modern technology. This post delves into the different types of magnetism, their properties, and their applications, providing a comprehensive overview of this intriguing phenomenon.

Introduction to Magnetism

Magnetism is the force exerted by magnets when they attract or repel each other. It is a result of the motion of electric charges and is closely related to electricity. The study of magnetism dates back to ancient times, with the discovery of lodestone, a naturally occurring magnetic mineral. Over the centuries, our understanding of magnetism has evolved, leading to the identification of various types of magnetism.

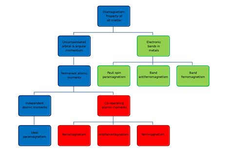
Types of Magnetism

Magnetism can be categorized into several types based on the behavior of materials in the presence of a magnetic field. The primary types of magnetism are:

  • Diamagnetism
  • Paramagnetism
  • Ferromagnetism
  • Antiferromagnetism
  • Ferrimagnetism

Diamagnetism

Diamagnetism is a type of magnetism that is exhibited by all materials. It is a weak form of magnetism that is induced by an applied magnetic field. Diamagnetic materials are repelled by magnetic fields and do not retain any magnetization once the external field is removed. Examples of diamagnetic materials include copper, gold, and water.

Diamagnetism arises from the orbital motion of electrons in atoms. When an external magnetic field is applied, the electrons’ orbits are altered, creating a small magnetic moment that opposes the applied field. This results in a weak repulsive force.

Paramagnetism

Paramagnetism is another type of magnetism that is exhibited by materials with unpaired electrons. Unlike diamagnetic materials, paramagnetic materials are attracted to magnetic fields. However, this attraction is weak and disappears once the external field is removed. Examples of paramagnetic materials include aluminum, platinum, and oxygen.

Paramagnetism occurs because the unpaired electrons in paramagnetic materials have a permanent magnetic moment. When an external magnetic field is applied, these magnetic moments align with the field, resulting in a net magnetization. However, thermal energy causes the magnetic moments to randomly orient, leading to a weak overall magnetic effect.

Ferromagnetism

Ferromagnetism is the strongest type of magnetism and is exhibited by materials such as iron, nickel, and cobalt. Ferromagnetic materials can retain their magnetization even in the absence of an external magnetic field, making them useful for creating permanent magnets. The magnetic moments in ferromagnetic materials are aligned in domains, which can be aligned or realigned by an external magnetic field.

Ferromagnetism is a result of the strong exchange interaction between neighboring atoms, which causes their magnetic moments to align parallel to each other. This alignment creates large magnetic domains within the material, leading to a strong overall magnetic effect. Ferromagnetic materials are widely used in applications such as electric motors, generators, and magnetic storage devices.

Antiferromagnetism

Antiferromagnetism is a type of magnetism that occurs in materials where the magnetic moments of neighboring atoms are aligned antiparallel to each other. This results in a net magnetization of zero, making antiferromagnetic materials appear non-magnetic. Examples of antiferromagnetic materials include chromium, manganese oxide, and nickel oxide.

Antiferromagnetism arises from the strong exchange interaction between neighboring atoms, similar to ferromagnetism. However, in antiferromagnetic materials, the exchange interaction causes the magnetic moments to align in an antiparallel fashion, resulting in a cancellation of the magnetic moments and a net magnetization of zero. Antiferromagnetic materials are used in applications such as magnetic sensors and data storage devices.

Ferrimagnetism

Ferrimagnetism is a type of magnetism that is similar to ferromagnetism but occurs in materials where the magnetic moments of neighboring atoms are aligned antiparallel to each other, resulting in a net magnetization that is less than the sum of the individual magnetic moments. Examples of ferrimagnetic materials include magnetite (Fe3O4) and ferrites.

Ferrimagnetism arises from the strong exchange interaction between neighboring atoms, similar to ferromagnetism and antiferromagnetism. However, in ferrimagnetic materials, the magnetic moments of neighboring atoms are not equal in magnitude, resulting in a net magnetization that is less than the sum of the individual magnetic moments. Ferrimagnetic materials are used in applications such as magnetic recording media and magnetic cores for transformers.

Applications of Magnetism

The different types of magnetism have a wide range of applications in various fields. Some of the key applications include:

  • Electric motors and generators
  • Magnetic storage devices
  • Magnetic resonance imaging (MRI)
  • Magnetic sensors
  • Data storage devices

Electric motors and generators rely on the principles of electromagnetism to convert electrical energy into mechanical energy and vice versa. Magnetic storage devices, such as hard drives and magnetic tapes, use the magnetic properties of materials to store data. MRI machines use strong magnetic fields and radio waves to produce detailed images of the body's internal structures. Magnetic sensors are used in various applications, such as navigation systems and magnetic field detectors. Data storage devices, such as floppy disks and magnetic cards, use the magnetic properties of materials to store information.

Future Directions in Magnetism Research

The study of magnetism is an active area of research, with scientists continually discovering new materials and phenomena. Some of the future directions in magnetism research include:

  • Development of new magnetic materials
  • Exploration of spintronics
  • Investigation of topological insulators
  • Study of magnetic skyrmions

Researchers are actively developing new magnetic materials with unique properties, such as high-temperature superconductors and multiferroic materials. Spintronics is an emerging field that focuses on the manipulation of electron spin for data storage and processing. Topological insulators are materials that conduct electricity on their surface but are insulating in their interior, making them promising candidates for spintronic devices. Magnetic skyrmions are stable, particle-like magnetic structures that have potential applications in data storage and processing.

💡 Note: The field of magnetism is vast and complex, with many exciting developments on the horizon. Staying informed about the latest research and applications can provide valuable insights into the future of technology and innovation.

Magnetism is a fundamental force that plays a crucial role in our daily lives. From the simple compass to the complex MRI machines, the applications of magnetism are vast and varied. Understanding the different types of magnetism and their properties is essential for appreciating how this force shapes our world and enables modern technology. As research continues to uncover new materials and phenomena, the future of magnetism holds great promise for innovation and discovery.

Related Terms:

  • two types of magnetism
  • different magnet types
  • what is magnetism
  • magnetism history
  • magnetism physics
  • ferrimagnetism
Facebook Twitter WhatsApp
Related Posts
Don't Miss