Learning

Traumatic Cardiopulmonary Arrest

Traumatic Cardiopulmonary Arrest
Traumatic Cardiopulmonary Arrest

Traumatic cardiopulmonary arrest (TCPA) is a medical emergency that occurs when the heart and lungs suddenly stop functioning due to severe trauma. This condition is often life-threatening and requires immediate and specialized medical intervention. Understanding the causes, symptoms, and treatment options for TCPA is crucial for healthcare providers and first responders. This blog post will delve into the intricacies of traumatic cardiopulmonary arrest, providing a comprehensive overview of this critical medical issue.

Understanding Traumatic Cardiopulmonary Arrest

Traumatic cardiopulmonary arrest is a complex medical condition that can result from various types of trauma. It is essential to recognize the signs and symptoms of TCPA to initiate prompt and effective treatment. The primary causes of TCPA include:

  • Blunt trauma to the chest, such as from a motor vehicle accident or fall.
  • Penetrating injuries, such as gunshot or stab wounds.
  • Severe head injuries that affect the brain's control over the heart and lungs.
  • Electrical injuries that disrupt the heart's electrical activity.
  • Drowning or near-drowning incidents that lead to respiratory failure.

Symptoms of TCPA can vary depending on the underlying cause, but common indicators include:

  • Loss of consciousness.
  • Absence of breathing or abnormal breathing patterns.
  • No detectable pulse.
  • Pale or blue skin, especially around the lips and fingernails.
  • Severe chest pain or discomfort.

Immediate Actions for Traumatic Cardiopulmonary Arrest

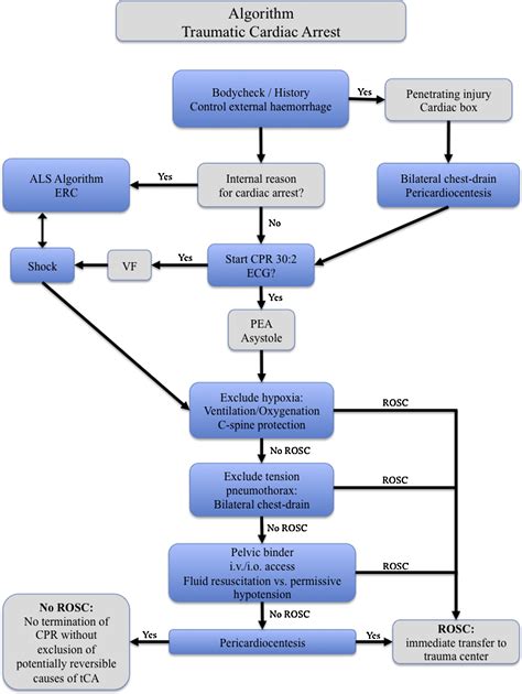
When faced with a suspected case of traumatic cardiopulmonary arrest, immediate action is crucial. The following steps should be taken:

  • Call emergency medical services immediately.
  • Check for responsiveness and breathing. If the person is not breathing normally, begin rescue breathing.
  • Check for a pulse. If there is no pulse, start chest compressions.
  • Control any bleeding by applying direct pressure to the wound.
  • If available, use an automated external defibrillator (AED) to deliver a shock to the heart.

It is important to note that the specific actions taken may vary depending on the type and severity of the trauma. For example, if the person has a penetrating chest wound, it may be necessary to perform needle decompression to relieve pressure in the chest cavity.

📝 Note: Always prioritize safety for both the victim and the responder. Ensure that the scene is safe before approaching the victim.

Advanced Medical Interventions

Once emergency medical services arrive, advanced medical interventions may be necessary to stabilize the patient and restore normal heart and lung function. These interventions may include:

  • Intubation to secure the airway and provide mechanical ventilation.
  • Intravenous (IV) fluids to maintain blood pressure and organ perfusion.
  • Blood transfusions to replace lost blood volume.
  • Medications to support heart function and blood pressure.
  • Surgical interventions to repair internal injuries, such as lacerations to the heart or lungs.

In some cases, advanced life support (ALS) techniques may be required. These techniques include:

  • Advanced airway management, such as endotracheal intubation or cricothyrotomy.
  • Cardiac monitoring and defibrillation.
  • Administration of medications to support heart function and blood pressure.
  • Fluid resuscitation and blood transfusions.

It is crucial for healthcare providers to be trained in these advanced techniques to ensure the best possible outcomes for patients with traumatic cardiopulmonary arrest.

Post-Resuscitation Care

After successful resuscitation from traumatic cardiopulmonary arrest, post-resuscitation care is essential to ensure the best possible recovery. This care may include:

  • Continuous monitoring of vital signs, including heart rate, blood pressure, and oxygen saturation.
  • Management of any underlying injuries or conditions that contributed to the arrest.
  • Supportive care, such as pain management and psychological support.
  • Rehabilitation to restore physical and cognitive function.

Post-resuscitation care should be tailored to the individual needs of the patient, taking into account the severity of the trauma and any underlying medical conditions. It is important to involve a multidisciplinary team, including physicians, nurses, and rehabilitation specialists, to provide comprehensive care.

Prevention and Preparedness

Preventing traumatic cardiopulmonary arrest involves a combination of safety measures and preparedness. Some key strategies include:

  • Wearing seatbelts and using child safety seats in vehicles.
  • Using helmets and protective gear during sports and recreational activities.
  • Avoiding risky behaviors, such as driving under the influence of alcohol or drugs.
  • Learning basic first aid and CPR techniques.
  • Ensuring that AEDs are available in public places and that staff are trained in their use.

Preparedness also involves having a plan in place for responding to emergencies. This may include:

  • Knowing the location of the nearest emergency medical services.
  • Having a first aid kit readily available.
  • Ensuring that family members and caregivers are trained in basic first aid and CPR.

By taking these preventive measures and being prepared, individuals can reduce the risk of traumatic cardiopulmonary arrest and improve the chances of survival if an emergency occurs.

Challenges and Future Directions

Despite advances in medical technology and treatment protocols, traumatic cardiopulmonary arrest remains a significant challenge for healthcare providers. Some of the key challenges include:

  • The complexity of managing multiple injuries and conditions simultaneously.
  • The need for rapid and accurate diagnosis and treatment.
  • The limited availability of advanced medical resources in some settings.
  • The psychological impact on both the patient and the healthcare providers.

Future directions in the management of traumatic cardiopulmonary arrest may include:

  • Developing new technologies and techniques for rapid diagnosis and treatment.
  • Improving training and education for healthcare providers and first responders.
  • Enhancing communication and coordination among healthcare teams.
  • Conducting further research to better understand the underlying mechanisms of TCPA and develop more effective treatments.

By addressing these challenges and exploring new directions, healthcare providers can improve outcomes for patients with traumatic cardiopulmonary arrest and save more lives.

Traumatic cardiopulmonary arrest is a serious and life-threatening condition that requires immediate and specialized medical intervention. Understanding the causes, symptoms, and treatment options for TCPA is essential for healthcare providers and first responders. By taking preventive measures, being prepared, and providing comprehensive care, individuals can reduce the risk of TCPA and improve the chances of survival. Ongoing research and advancements in medical technology will continue to enhance our ability to manage this complex condition and save lives.

Related Terms:

  • traumatic cardiac arrest rcem
  • traumatic cardiac arrest algorithm
  • traumatic cardiac arrest hott
  • traumatic cardiac arrest survival rates
  • trauma cardiac arrest
  • traumatic cardiac arrest hott principles
Facebook Twitter WhatsApp
Related Posts
Don't Miss