Learning

Pulseless Electrical Activity Ekg

Pulseless Electrical Activity Ekg
Pulseless Electrical Activity Ekg

Understanding Pulseless Electrical Activity (PEA) on an EKG is crucial for healthcare professionals, as it represents a critical condition where the heart's electrical activity is present but there is no mechanical contraction, leading to the absence of a pulse. This condition requires immediate and accurate identification to initiate appropriate resuscitation efforts. This blog post delves into the intricacies of PEA, its causes, diagnosis through EKG, and the necessary steps for management.

Understanding Pulseless Electrical Activity

Pulseless Electrical Activity (PEA) is a clinical scenario where the heart's electrical activity, as seen on an electrocardiogram (EKG), is present but does not result in effective cardiac output. This means that while the heart is generating electrical impulses, it is not pumping blood, leading to a lack of pulse and, consequently, a lack of blood flow to vital organs. PEA is a medical emergency that requires immediate intervention to restore effective circulation.

Causes of Pulseless Electrical Activity

PEA can be caused by a variety of underlying conditions, which can be broadly categorized into several groups:

  • Hypovolemia: Severe blood loss or fluid depletion can lead to inadequate blood volume, resulting in PEA.
  • Cardiac Tamponade: Accumulation of fluid in the pericardial sac, compressing the heart and preventing it from pumping effectively.
  • Tension Pneumothorax: Air accumulation in the pleural space, compressing the lungs and heart, leading to PEA.
  • Massive Pulmonary Embolism: A large blood clot in the pulmonary arteries, obstructing blood flow to the lungs and causing PEA.
  • Hypoxia: Severe lack of oxygen in the body, which can lead to PEA if not corrected promptly.
  • Hypothermia: Extremely low body temperature, which can slow down the heart's electrical activity and mechanical function.
  • Electrolyte Imbalances: Abnormal levels of electrolytes such as potassium, sodium, or calcium can disrupt the heart's electrical activity.
  • Acidosis: A condition where the body's pH is too low, often due to metabolic or respiratory issues, which can affect the heart's function.
  • Toxins or Drugs: Certain medications or toxins can interfere with the heart's electrical activity, leading to PEA.
  • Cardiac Rupture: A rare but severe condition where the heart muscle tears, leading to PEA.

Diagnosing Pulseless Electrical Activity with an EKG

An EKG is a fundamental tool in diagnosing PEA. The EKG will show organized electrical activity, but the absence of a pulse indicates that the heart is not contracting effectively. The EKG patterns in PEA can vary widely, but they generally fall into three categories:

  • Narrow Complex Tachycardia: This pattern resembles a normal sinus rhythm but with a faster heart rate.
  • Broad Complex Tachycardia: This pattern shows wide QRS complexes, indicating a ventricular origin of the electrical activity.
  • Bradycardia: This pattern shows a slow heart rate, often with normal QRS complexes.

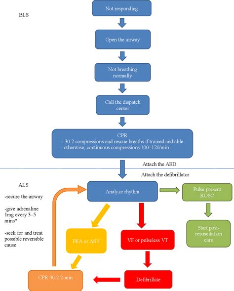
It is essential to recognize that the EKG alone is not sufficient for diagnosing PEA. Clinical assessment, including checking for a pulse and assessing the patient's overall condition, is crucial. The following steps should be taken when PEA is suspected:

  • Immediately initiate cardiopulmonary resuscitation (CPR) to maintain blood flow to vital organs.
  • Attach an EKG monitor to assess the heart's electrical activity.
  • Check for a pulse and confirm the absence of mechanical contraction.
  • Identify and treat any reversible causes of PEA.

Management of Pulseless Electrical Activity

The management of PEA involves a systematic approach to identify and treat the underlying cause while providing supportive care. The following steps are crucial in managing PEA:

  • High-Quality CPR: Continuous chest compressions are essential to maintain blood flow to the brain and other vital organs.
  • Airway Management: Ensure the patient's airway is open and provide ventilation if necessary.
  • Defibrillation: If the EKG shows a shockable rhythm, defibrillation may be attempted, although PEA is generally not a shockable rhythm.
  • Identify and Treat Reversible Causes: Use the H's and T's mnemonic to remember the reversible causes of PEA:
H's T's
Hypovolemia Tablets or Toxins
Hypoxia Tension Pneumothorax
Hydrogen ion (acidosis) Tamponade, cardiac
Hyperkalemia or hypokalemia Thrombosis, pulmonary
Hypothermia Thrombosis, coronary

Each of these causes requires specific interventions:

  • Hypovolemia: Administer fluids or blood products to restore blood volume.
  • Hypoxia: Provide oxygen and ensure adequate ventilation.
  • Acidosis: Correct the underlying cause of acidosis, such as administering sodium bicarbonate in severe cases.
  • Electrolyte Imbalances: Correct abnormal electrolyte levels through appropriate medications.
  • Hypothermia: Warm the patient using external or internal rewarming techniques.
  • Cardiac Tamponade: Perform pericardiocentesis to remove fluid from the pericardial sac.
  • Tension Pneumothorax: Insert a needle or chest tube to relieve the pressure in the pleural space.
  • Massive Pulmonary Embolism: Administer thrombolytics to dissolve the clot or consider surgical embolectomy.
  • Toxins or Drugs: Administer specific antidotes or supportive care based on the type of toxin or drug.
  • Cardiac Rupture: Immediate surgical intervention is required to repair the tear.

📝 Note: The management of PEA requires a multidisciplinary approach, involving emergency medical services, cardiologists, and other specialists. Timely identification and treatment of the underlying cause are critical for a successful outcome.

Importance of Early Recognition and Intervention

Early recognition and intervention are paramount in managing PEA. The longer the heart remains in a state of PEA, the higher the risk of irreversible damage to vital organs, particularly the brain. Healthcare professionals must be trained to quickly identify PEA and initiate appropriate resuscitation efforts. This includes:

  • Recognizing the absence of a pulse despite the presence of electrical activity on the EKG.
  • Immediately starting high-quality CPR.
  • Using the H's and T's mnemonic to identify and treat reversible causes.
  • Continuously monitoring the patient's condition and adjusting interventions as needed.

Early intervention can significantly improve the chances of survival and reduce the risk of long-term complications. Healthcare facilities should have protocols in place for the management of PEA, ensuring that all staff members are trained and prepared to handle such emergencies.

Challenges in Managing Pulseless Electrical Activity

Managing PEA presents several challenges, including:

  • Rapid Identification: Quickly recognizing PEA and differentiating it from other cardiac arrest rhythms can be challenging.
  • Multiple Causes: The wide range of potential causes requires a systematic approach to identify and treat the underlying issue.
  • Limited Treatment Options: Some causes of PEA, such as cardiac rupture, may have limited treatment options and require immediate surgical intervention.
  • Resource Availability: Access to specialized equipment and expertise may be limited, particularly in rural or underserved areas.

Overcoming these challenges requires a combination of advanced training, clear protocols, and adequate resources. Healthcare professionals must stay updated with the latest guidelines and best practices for managing PEA to ensure the best possible outcomes for patients.

Pulseless Electrical Activity (PEA) on an EKG is a critical condition that requires immediate recognition and intervention. Understanding the causes, diagnosis, and management of PEA is essential for healthcare professionals to provide effective care and improve patient outcomes. By following a systematic approach and addressing the underlying causes, healthcare providers can significantly enhance the chances of survival and reduce the risk of long-term complications. Early recognition, high-quality CPR, and timely interventions are key to managing PEA successfully.

Related Terms:

  • is pulseless electrical activity shockable
  • pulseless electrical activity ecg images
  • pulseless electrical activity algorithm
  • pulseless electrical activity rhythm strip
  • why can't you shock pea
  • pulseless electrical activity ecg strip
Facebook Twitter WhatsApp
Related Posts
Don't Miss