Learning

Plurality V Majority

Plurality V Majority
Plurality V Majority

In the realm of decision-making processes, the concepts of Plurality V Majority are fundamental. Understanding the differences between these two methods is crucial for anyone involved in voting systems, governance, or any field where collective decisions are made. This post delves into the intricacies of plurality and majority voting systems, their applications, and the implications of each.

Understanding Plurality Voting

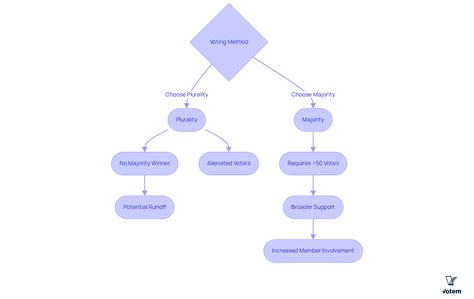
Plurality voting, also known as first-past-the-post (FPTP), is a simple and widely used voting system. In this method, voters select their preferred candidate, and the candidate with the most votes wins, regardless of whether they have a majority of the votes. This system is straightforward and easy to implement, making it popular in many electoral systems around the world.

Key Features of Plurality Voting:

  • Simplicity: Easy to understand and implement.
  • Single Winner: Only one candidate can win.
  • No Majority Required: A candidate can win with less than 50% of the votes.
  • Majority Not Required: The winner does not need to secure a majority of the votes.

Advantages of Plurality Voting:

  • Ease of Use: Voters and administrators find it easy to use.
  • Clear Results: The winner is determined quickly and clearly.
  • Cost-Effective: Less expensive to administer compared to other systems.

Disadvantages of Plurality Voting:

  • Lack of Majority Representation: A candidate can win without a majority of the votes.
  • Wasted Votes: Votes for losing candidates are not considered in the final tally.
  • Strategic Voting: Voters may feel compelled to vote tactically rather than for their true preference.

Understanding Majority Voting

Majority voting, on the other hand, requires a candidate to secure more than 50% of the votes to win. If no candidate meets this threshold in the first round, a runoff or additional rounds of voting may be necessary until a candidate achieves a majority. This system ensures that the winning candidate has the support of more than half of the voters, providing a stronger mandate.

Key Features of Majority Voting:

  • Majority Requirement: A candidate must secure more than 50% of the votes to win.
  • Potential for Runoffs: Additional rounds of voting may be necessary.
  • Higher Threshold: Ensures the winner has broader support.

Advantages of Majority Voting:

  • Strong Mandate: The winner has the support of more than half of the voters.
  • Reduced Strategic Voting: Voters are less likely to vote tactically.
  • Fairer Representation: Ensures that the winning candidate has broader support.

Disadvantages of Majority Voting:

  • Complexity: More complex to administer, especially with runoffs.
  • Cost: More expensive due to the potential need for additional rounds of voting.
  • Time-Consuming: The process can take longer to complete.

Comparing Plurality V Majority

When comparing Plurality V Majority voting systems, several factors come into play. The choice between the two often depends on the specific context and goals of the voting process. Here is a comparison of the two systems:

Aspect Plurality Voting Majority Voting
Votes Required to Win Most votes More than 50% of votes
Complexity Simple More complex
Cost Lower Higher
Time Faster Potentially longer
Strategic Voting More likely Less likely
Representation Can win with minority support Ensures majority support

Plurality V Majority in Action: Real-World Examples

To better understand the practical implications of these voting systems, let's look at some real-world examples.

Plurality Voting in Action:

  • United States Presidential Elections: The Electoral College system uses a form of plurality voting, where the candidate with the most electoral votes wins, even if they do not secure a majority of the popular vote.
  • United Kingdom General Elections: The UK uses a plurality voting system for general elections, where the candidate with the most votes in each constituency wins the seat.

Majority Voting in Action:

  • French Presidential Elections: France uses a two-round system where, if no candidate secures a majority in the first round, the top two candidates proceed to a runoff.
  • Australian Senate Elections: Australia uses a preferential voting system, which is a form of majority voting, where voters rank candidates in order of preference.

Plurality V Majority in Governance and Decision-Making

Beyond electoral systems, the concepts of Plurality V Majority are also relevant in governance and decision-making processes within organizations. Understanding these principles can help in designing more effective and fair decision-making frameworks.

Plurality Voting in Governance:

  • Board Elections: Many organizations use plurality voting to elect board members, where the candidates with the most votes are selected.
  • Committee Decisions: In some committees, decisions are made based on the candidate or proposal with the most votes, even if it does not secure a majority.

Majority Voting in Governance:

  • Shareholder Votes: In corporate governance, major decisions often require a majority vote from shareholders.
  • Legislative Processes: Many legislative bodies require a majority vote to pass laws and resolutions.

📝 Note: The choice between Plurality V Majority voting systems should be based on the specific needs and goals of the organization or electoral process. Consider factors such as the importance of majority support, the complexity of administration, and the potential for strategic voting.

Plurality V Majority in Different Contexts

The principles of Plurality V Majority can be applied in various contexts beyond traditional voting systems. Understanding these concepts can help in designing more effective decision-making processes in different fields.

Plurality Voting in Different Contexts:

  • Surveys and Polls: In market research, plurality voting is often used to determine the most popular option among respondents.
  • Academic Elections: Universities and colleges may use plurality voting to elect student representatives or faculty members.

Majority Voting in Different Contexts:

  • Community Decisions: In community governance, majority voting can ensure that decisions have broader support.
  • Corporate Decisions: In business settings, majority voting can be used to make important decisions, such as mergers and acquisitions.

Plurality V Majority in the Digital Age

With the advent of digital technologies, voting systems have evolved to include online voting and electronic ballots. Understanding the principles of Plurality V Majority is crucial for designing secure and effective digital voting systems.

Plurality Voting in the Digital Age:

  • Online Surveys: Digital platforms often use plurality voting to gather preferences and opinions from a large number of respondents.
  • E-Voting Systems: Some e-voting systems use plurality voting to determine the winner in online elections.

Majority Voting in the Digital Age:

  • Blockchain Voting: Blockchain technology can be used to implement majority voting systems, ensuring transparency and security.
  • Digital Governance: In digital governance platforms, majority voting can be used to make decisions on policies and initiatives.

Plurality V Majority in Future Trends

As societies and technologies continue to evolve, the principles of Plurality V Majority will remain relevant. Future trends in voting systems and decision-making processes will likely incorporate these concepts in innovative ways.

Future Trends in Plurality Voting:

  • Advanced Analytics: The use of data analytics can help in understanding voter preferences and improving plurality voting systems.
  • AI-Driven Voting: Artificial intelligence can be used to analyze voting patterns and predict outcomes in plurality voting systems.

Future Trends in Majority Voting:

  • Hybrid Systems: Combining majority voting with other decision-making methods can enhance fairness and representation.
  • Dynamic Voting: Implementing dynamic voting systems that adapt to changing preferences and circumstances.

In conclusion, the concepts of Plurality V Majority are fundamental to understanding decision-making processes in various contexts. Whether in electoral systems, governance, or digital platforms, these principles play a crucial role in shaping fair and effective decision-making frameworks. By understanding the differences and implications of these voting systems, we can design more inclusive and representative processes that better serve the needs of diverse communities.

Related Terms:

  • plurality versus majority voting
  • plurality vs majority voting example
  • plurality voting vs majority
  • plurality vs majority voting systems
  • what is the plurality rule
  • election by plurality vs majority
Facebook Twitter WhatsApp
Related Posts
Don't Miss