Learning

Invis Potion Minecraft

Invis Potion Minecraft
Invis Potion Minecraft

Minecraft, the beloved sandbox game, has always been a playground for creativity and adventure. Among the many enchanting items and potions in the game, the Invis Potion Minecraft stands out as a unique and versatile tool. This potion allows players to become invisible, opening up a world of possibilities for stealth, exploration, and even pranks. Whether you're a seasoned player or new to the game, understanding how to craft and use the Invis Potion Minecraft can significantly enhance your gameplay experience.

What is the Invis Potion in Minecraft?

The Invis Potion Minecraft is a special brew that, when consumed, renders the player invisible to other players and mobs. This potion is particularly useful in multiplayer modes, where stealth can be a crucial strategy. It can also be used to avoid hostile mobs in survival mode or to sneak past guards in adventure maps. The invisibility effect lasts for a duration of three minutes, which can be extended with additional potion effects or by using a splash potion.

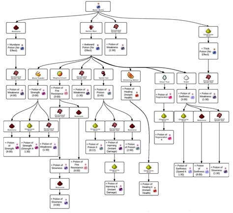
How to Craft the Invis Potion Minecraft

Crafting the Invis Potion Minecraft requires a few specific ingredients and a brewing stand. Here’s a step-by-step guide to help you create your own invisibility potion:

Ingredients Needed

  • 1 Water Bottle
  • 1 Nether Wart
  • 1 Golden Carrot
  • 1 Fermented Spider Eye

Step-by-Step Crafting Process

1. Craft a Brewing Stand: If you don’t already have one, you’ll need to craft a brewing stand using 1 Blaze Rod and 3 Cobblestones.

2. Place the Brewing Stand: Place the brewing stand on the ground and open it.

3. Add Fuel: Place a Blaze Powder in the fuel slot to power the brewing stand.

4. Add the Water Bottle: Place a Water Bottle in one of the three available slots.

5. Add the Nether Wart: Place a Nether Wart in the top slot to create an Awkward Potion.

6. Add the Golden Carrot: Replace the Nether Wart with a Golden Carrot to create a Potion of Night Vision.

7. Add the Fermented Spider Eye: Finally, replace the Golden Carrot with a Fermented Spider Eye to create the Invis Potion Minecraft.

📝 Note: The Fermented Spider Eye can be crafted by combining a Spider Eye, a Brown Mushroom, and a Sugar in a crafting grid.

Using the Invis Potion Minecraft

Once you have crafted your Invis Potion Minecraft, you can use it in various ways to enhance your gameplay. Here are some tips and tricks for making the most out of your invisibility:

Stealth and Exploration

Invisibility is perfect for stealthy exploration. You can sneak past hostile mobs, avoid detection by other players in multiplayer modes, or explore dangerous areas without drawing attention to yourself. This can be particularly useful in survival mode, where avoiding combat can save valuable resources.

PvP and Multiplayer

In multiplayer games, the Invis Potion Minecraft can be a game-changer. You can use it to sneak up on enemies, set traps, or gather information without being detected. However, be aware that other players might have ways to detect you, such as using potions of night vision or enchanted armor.

Pranking and Fun

For those who enjoy a bit of fun, the Invis Potion Minecraft can be used to pull off some hilarious pranks. You can sneak up on friends, hide in unexpected places, or even create the illusion of a ghostly presence. Just remember to use it responsibly and keep the fun light-hearted.

Extending the Duration of the Invis Potion Minecraft

If you need the invisibility effect to last longer, you can extend its duration by using a splash potion or by combining it with other potions. Here are a few methods to extend the duration:

Using a Splash Potion

A splash potion can be thrown to affect multiple players or mobs at once. To create a splash potion, simply add Gunpowder to your Invis Potion Minecraft in a brewing stand. This will turn it into a splash potion, which can be thrown to create an area of invisibility.

Combining with Other Potions

You can also combine the Invis Potion Minecraft with other potions to create a more powerful brew. For example, adding a Potion of Slow Falling can make you both invisible and resistant to fall damage. Experiment with different combinations to find the perfect potion for your needs.

Invis Potion Minecraft Recipes

Here is a table summarizing the recipes for the Invis Potion Minecraft and its variations:

Potion Type Ingredients Effect
Invis Potion Water Bottle + Nether Wart + Golden Carrot + Fermented Spider Eye Invisibility for 3 minutes
Splash Invis Potion Invis Potion + Gunpowder Invisibility for multiple targets
Extended Invis Potion Invis Potion + Redstone Dust Invisibility for 8 minutes
Invis Potion with Slow Falling Invis Potion + Phantom Membrane Invisibility and Slow Falling

Tips for Effective Use of the Invis Potion Minecraft

To make the most out of your Invis Potion Minecraft, consider the following tips:

  • Plan Ahead: Know where you want to go and what you want to achieve before using the potion. Invisibility can be a powerful tool, but it’s temporary, so make sure you use it wisely.
  • Stay Quiet: Even though you’re invisible, mobs and players can still hear you. Avoid making noise to stay undetected.
  • Use Cover: Stay in the shadows and use natural cover to enhance your stealth. This can help you avoid detection even if the potion wears off.
  • Combine with Other Potions: As mentioned earlier, combining the Invis Potion Minecraft with other potions can create powerful effects. Experiment with different combinations to find what works best for you.

Invisibility can be a powerful tool in Minecraft, but it’s not without its limitations. Be aware of your surroundings and use the potion strategically to maximize its benefits.

Invisibility can be a powerful tool in Minecraft, but it’s not without its limitations. Be aware of your surroundings and use the potion strategically to maximize its benefits.

Invisibility can be a powerful tool in Minecraft, but it’s not without its limitations. Be aware of your surroundings and use the potion strategically to maximize its benefits.

Invisibility can be a powerful tool in Minecraft, but it’s not without its limitations. Be aware of your surroundings and use the potion strategically to maximize its benefits.

Invisibility can be a powerful tool in Minecraft, but it’s not without its limitations. Be aware of your surroundings and use the potion strategically to maximize its benefits.

Invisibility can be a powerful tool in Minecraft, but it’s not without its limitations. Be aware of your surroundings and use the potion strategically to maximize its benefits.

Invisibility can be a powerful tool in Minecraft, but it’s not without its limitations. Be aware of your surroundings and use the potion strategically to maximize its benefits.

Invisibility can be a powerful tool in Minecraft, but it’s not without its limitations. Be aware of your surroundings and use the potion strategically to maximize its benefits.

Invisibility can be a powerful tool in Minecraft, but it’s not without its limitations. Be aware of your surroundings and use the potion strategically to maximize its benefits.

Invisibility can be a powerful tool in Minecraft, but it’s not without its limitations. Be aware of your surroundings and use the potion strategically to maximize its benefits.

Invisibility can be a powerful tool in Minecraft, but it’s not without its limitations. Be aware of your surroundings and use the potion strategically to maximize its benefits.

Invisibility can be a powerful tool in Minecraft, but it’s not without its limitations. Be aware of your surroundings and use the potion strategically to maximize its benefits.

Invisibility can be a powerful tool in Minecraft, but it’s not without its limitations. Be aware of your surroundings and use the potion strategically to maximize its benefits.

Invisibility can be a powerful tool in Minecraft, but it’s not without its limitations. Be aware of your surroundings and use the potion strategically to maximize its benefits.

Invisibility can be a powerful tool in Minecraft, but it’s not without its limitations. Be aware of your surroundings and use the potion strategically to maximize its benefits.

Invisibility can be a powerful tool in Minecraft, but it’s not without its limitations. Be aware of your surroundings and use the potion strategically to maximize its benefits.

Invisibility can be a powerful tool in Minecraft, but it’s not without its limitations. Be aware of your surroundings and use the potion strategically to maximize its benefits.

Invisibility can be a powerful tool in Minecraft, but it’s not without its limitations. Be aware of your surroundings and use the potion strategically to maximize its benefits.

Invisibility can be a powerful tool in Minecraft, but it’s not without its limitations. Be aware of your surroundings and use the potion strategically to maximize its benefits.

Invisibility can be a powerful tool in Minecraft, but it’s not without its limitations. Be aware of your surroundings and use the potion strategically to maximize its benefits.

Invisibility can be a powerful tool in Minecraft, but it’s not without its limitations. Be aware of your surroundings and use the potion strategically to maximize its benefits.

Invisibility can be a powerful tool in Minecraft, but it’s not without its limitations. Be aware of your surroundings and use the potion strategically to maximize its benefits.

Invisibility can be a powerful tool in Minecraft, but it’s not without its limitations. Be aware of your surroundings and use the potion strategically to maximize its benefits.

Invisibility can be a powerful tool in Minecraft, but it’s not without its limitations. Be aware of your surroundings and use the potion strategically to maximize its benefits.

Invisibility can be a powerful tool in Minecraft, but it’s not without its limitations. Be aware of your surroundings and use the potion strategically to maximize its benefits.

Invisibility can be a powerful tool in Minecraft, but it’s not without its limitations. Be aware of your surroundings and use the potion strategically to maximize its benefits.

Invisibility can be a powerful tool in Minecraft, but it’s not without its limitations. Be aware of your surroundings and use the potion strategically to maximize its benefits.

Invisibility can be a powerful tool in Minecraft, but it’s not without its limitations. Be aware of your surroundings and use the potion strategically to maximize its benefits.

Invisibility can be a powerful tool in Minecraft, but it’s not without its limitations. Be aware of your surroundings and use the potion strategically to maximize its benefits.

Invisibility can be a powerful tool in Minecraft, but it’s not without its limitations. Be aware of your surroundings and use the potion strategically to maximize its benefits.

Invisibility can be a powerful tool in Minecraft, but it’s not without its limitations. Be aware of your surroundings and use the potion strategically to maximize its benefits.

Invisibility can be a powerful tool in Minecraft, but it’s not without its limitations. Be aware of your surroundings and use the potion strategically to maximize its benefits.

Invisibility can be a powerful tool in Minecraft, but it’s not without its limitations. Be aware of your surroundings and use the potion strategically to maximize its benefits.

Invisibility can be a powerful tool in Minecraft, but it’s not without its limitations. Be aware of your surroundings and use the potion strategically to maximize its benefits.

Invisibility can be a powerful tool in Minecraft, but it’s not without its limitations. Be aware of your surroundings and use the potion strategically to maximize its benefits.

Invisibility can be a powerful tool in Minecraft, but it’s not without its limitations. Be aware of your surroundings and use the potion strategically to maximize its benefits.

Invisibility can be a powerful tool in Minecraft, but it’s not without its limitations. Be aware of your surroundings and use the potion strategically to maximize its benefits.

Invisibility can be a powerful tool in Minecraft, but it’s not without its limitations. Be aware of your surroundings and use the potion strategically to maximize its benefits.

Invisibility can be a powerful tool in Minecraft, but it’s not without its limitations. Be aware of your surroundings and use the potion strategically to maximize its benefits.

Invisibility can be a powerful tool in Minecraft, but it’s not without its limitations. Be aware of your surroundings and use the potion strategically to maximize its benefits.

Invisibility can be a powerful tool in Minecraft, but it’s not without its limitations. Be aware of your surroundings and use the potion strategically to maximize its benefits.

Invisibility can be a powerful tool in Minecraft, but it’s not without its limitations. Be aware of your surroundings and use the potion strategically to maximize its benefits.

Invisibility can be a powerful tool in Minecraft, but it’s not without its limitations. Be aware of your surroundings and use the potion strategically to maximize its benefits.

Invisibility can be a powerful tool in Minecraft, but it’s not without its limitations. Be aware of your surroundings and use the potion strategically to maximize its benefits.

Invisibility can be a powerful tool in Minecraft, but it’s not without its limitations. Be aware of your surroundings and use the potion strategically to maximize its benefits.

Invisibility can be a powerful tool in Minecraft, but it’s not without its limitations. Be aware of your surroundings and use the potion strategically to maximize its benefits.

Invisibility can be a powerful tool in Minecraft, but it’s not without its limitations. Be aware of your surroundings and use the potion strategically to maximize its benefits.

Invisibility can be a powerful tool in Minecraft, but it’s not without its limitations. Be aware of your surroundings and use the potion strategically to maximize its benefits.

Invisibility can be a powerful tool in Minecraft, but it’s not without its limitations. Be aware of your surroundings and use the potion strategically to maximize its benefits.

Invisibility can be a powerful tool in Minecraft, but it’s not without its limitations. Be aware of your surroundings and use the potion strategically to maximize its benefits.

Invisibility can be a powerful tool in Minecraft, but it’s not without its limitations. Be aware of your surroundings and use the potion strategically to maximize its benefits.

Invisibility can be a powerful tool in Minecraft, but it’s not without its limitations. Be aware of your surroundings and use the potion strategically to maximize its benefits.

Invisibility can be a powerful tool in Minecraft, but it’s not without its limitations. Be aware of your surroundings and use the potion strategically to maximize its benefits.

Invisibility can be a powerful tool in Minecraft, but it’s not without its limitations. Be aware of your surroundings and use the potion strategically to maximize its benefits.

Invisibility can be a powerful tool in Minecraft, but it’s not without its limitations. Be aware of your surroundings and use the potion strategically to maximize its benefits.

Invisibility can be a powerful tool in Minecraft, but it’s not without its limitations. Be aware of your surroundings and use the potion strategically to maximize its benefits.

Invisibility can be a powerful tool in Minecraft, but it’s not without its limitations. Be aware of your surroundings and use the potion strategically to maximize its benefits.

Invisibility can be a powerful tool in Minecraft, but it’s not without its limitations. Be aware of your surroundings and use the potion strategically to maximize its benefits.

Invisibility can be a powerful tool in Minecraft, but it’s not without its limitations. Be aware of your surroundings and use the potion strategically to maximize its benefits.

Invisibility can be a powerful tool in Minecraft, but it’s not without its limitations. Be aware of your surroundings and use the potion strategically to maximize its benefits.

Invisibility can be a powerful tool in Minecraft, but it’s not without its limitations. Be aware of your surroundings and use the potion strategically to maximize its benefits.

Invisibility can be a powerful tool in Minecraft, but it’s not without its limitations. Be aware of your surroundings and use the potion strategically to maximize its benefits.

Invisibility can be a powerful tool in Minecraft, but it’s not without its limitations. Be aware of your surroundings and use the potion strategically to maximize its benefits.

Invisibility can be a powerful tool in Minecraft, but it’s not without its limitations. Be aware of your surroundings and use the potion strategically to maximize its benefits.

Invisibility can be a powerful tool in Minecraft, but it’s not without its limitations. Be aware of your surroundings and use the potion strategically to maximize its benefits.

Invisibility can be a powerful tool in Minecraft, but it’s not without its limitations. Be aware of your surroundings and use the potion strategically to maximize its benefits.

Invisibility can be a powerful tool in Minecraft, but it’s not without its limitations. Be aware of your surroundings and use the potion strategically to maximize its benefits.

Invisibility can be a powerful tool in Minecraft, but it’s not without its limitations. Be aware of your surroundings and use the potion strategically to maximize its benefits.

Invisibility can be a powerful tool in

Related Terms:

  • invincibility potion minecraft
  • invisibility potion in minecraft
  • how to make invis 2
  • how to craft invisibility potion
  • minecraft invis recipe
  • how to brew invisibility potion
Facebook Twitter WhatsApp
Related Posts
Don't Miss