Learning

Hierarchy In Medieval Times

Hierarchy In Medieval Times
Hierarchy In Medieval Times

The medieval period, spanning from the 5th to the 15th century, was a time of significant social, political, and economic changes. One of the most defining aspects of this era was the Hierarchy In Medieval Times, which structured society into distinct layers, each with its own roles, responsibilities, and privileges. Understanding this hierarchy provides valuable insights into the dynamics of medieval life, from the nobility to the peasants.

The Feudal System and Hierarchy In Medieval Times

The feudal system was the backbone of the Hierarchy In Medieval Times. This system was characterized by a complex web of relationships between lords and vassals, where land was exchanged for military service and loyalty. At the top of this hierarchy was the king, followed by nobles, knights, clergy, and finally, the peasants.

The Role of the King

The king was the ultimate authority in the Hierarchy In Medieval Times. He held the highest political and military power, and his decisions were often final. The king’s role was to maintain order, protect the realm from external threats, and ensure the smooth functioning of the feudal system. He was also responsible for administering justice and collecting taxes.

The Nobility

Below the king were the nobles, who held significant power and influence. Nobles were typically landowners who owed their allegiance to the king. They were responsible for administering their lands, maintaining law and order, and providing military support to the king. Nobles were further divided into different ranks, including dukes, earls, barons, and lords.

The Knights

Knights were an essential part of the Hierarchy In Medieval Times. They were trained warriors who served the nobles and the king. Knights were expected to uphold a code of chivalry, which included bravery, honor, and loyalty. They played a crucial role in defending the realm and participating in battles and tournaments.

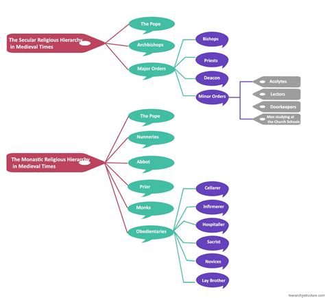
The Clergy

The clergy held a unique position in the Hierarchy In Medieval Times. They were responsible for spiritual guidance and the administration of religious rituals. The clergy included priests, monks, and nuns, who lived in monasteries and convents. The Church was a powerful institution, owning vast amounts of land and wielding significant influence over both the nobility and the common people.

The Peasants

At the bottom of the Hierarchy In Medieval Times were the peasants. They made up the majority of the population and were responsible for agricultural work. Peasants were often tied to the land they worked on and had to pay rent and provide labor to their lords. Despite their hardships, peasants played a vital role in the economy by producing food and other essential goods.

The Structure of the Hierarchy In Medieval Times

The Hierarchy In Medieval Times was not just a social structure but also a legal and economic one. Each layer had specific rights and obligations, which were enforced through a complex system of laws and customs. The following table illustrates the basic structure of the medieval hierarchy:

Layer Roles and Responsibilities Privileges
King Maintain order, protect the realm, administer justice, collect taxes Ultimate authority, vast wealth, political power
Nobles Administer lands, maintain law and order, provide military support Land ownership, political influence, military power
Knights Defend the realm, participate in battles and tournaments Honor, land grants, social status
Clergy Provide spiritual guidance, administer religious rituals Land ownership, spiritual authority, influence over the populace
Peasants Engage in agricultural work, pay rent, provide labor Basic subsistence, limited legal rights

The Hierarchy In Medieval Times was not static; it could change over time due to various factors such as wars, marriages, and political alliances. For example, a knight could rise in rank and become a noble if he proved his worth in battle or through loyal service. Similarly, a peasant could gain freedom and improve his status if he acquired land or skills.

📝 Note: The Hierarchy In Medieval Times varied slightly across different regions and periods, but the basic structure remained consistent throughout Europe.

The Impact of the Hierarchy In Medieval Times on Society

The Hierarchy In Medieval Times had a profound impact on all aspects of medieval society. It influenced everything from economic activities to cultural practices. The feudal system ensured that each layer of society had a specific role to play, which helped maintain order and stability. However, it also created a rigid social structure that limited mobility and opportunities for many people.

The Hierarchy In Medieval Times also shaped the cultural and intellectual landscape of the medieval period. The nobility and clergy were often the patrons of arts and learning, supporting the creation of manuscripts, architecture, and music. The Church, in particular, played a crucial role in preserving and disseminating knowledge during this time.

The Hierarchy In Medieval Times also had a significant impact on the legal system. Laws and customs were designed to maintain the existing social order and enforce the obligations of each layer. For example, peasants were subject to manorial courts, which dealt with disputes related to land and labor. Nobles, on the other hand, had their own courts and were often exempt from certain laws that applied to commoners.

The Hierarchy In Medieval Times also influenced the economic activities of the period. Agriculture was the backbone of the medieval economy, and peasants were the primary producers of food and other goods. The nobility and clergy, who owned most of the land, benefited from the labor of peasants and collected rent and taxes. Trade and commerce were also important, but they were often controlled by guilds and regulated by the nobility.

The Hierarchy In Medieval Times also had a significant impact on the family structure and gender roles. The family was the basic unit of society, and its structure was influenced by the feudal system. Men were expected to provide for their families and fulfill their obligations to their lords, while women were responsible for managing the household and raising children. However, women from noble families often had more opportunities for education and influence than their peasant counterparts.

The Hierarchy In Medieval Times also shaped the religious practices of the period. The Church was a powerful institution that influenced all aspects of medieval life. It provided spiritual guidance, administered sacraments, and played a crucial role in education and charity. The clergy were responsible for maintaining the moral and spiritual well-being of the populace, and they had significant influence over both the nobility and the common people.

The Hierarchy In Medieval Times also had a significant impact on warfare and military strategies. The feudal system ensured that the nobility and knights were well-trained and equipped for battle. They were responsible for defending the realm and participating in wars and tournaments. The Hierarchy In Medieval Times also influenced the tactics and strategies used in warfare, with knights often fighting on horseback and using heavy armor and weapons.

The Hierarchy In Medieval Times also shaped the architectural landscape of the period. Castles, churches, and monasteries were built to reflect the power and influence of the nobility and the clergy. These structures were often fortified and designed to withstand attacks, reflecting the turbulent nature of the medieval period. The Hierarchy In Medieval Times also influenced the design and decoration of these buildings, with elaborate carvings, stained glass, and frescoes often used to convey religious and political messages.

The Hierarchy In Medieval Times also had a significant impact on the cultural and intellectual landscape of the period. The nobility and clergy were often the patrons of arts and learning, supporting the creation of manuscripts, architecture, and music. The Church, in particular, played a crucial role in preserving and disseminating knowledge during this time. The Hierarchy In Medieval Times also influenced the themes and subjects of medieval art and literature, with many works focusing on religious and chivalric themes.

The Hierarchy In Medieval Times also shaped the political landscape of the period. The feudal system ensured that the nobility and clergy had significant political power and influence. They were responsible for administering their lands, maintaining law and order, and providing military support to the king. The Hierarchy In Medieval Times also influenced the political alliances and conflicts of the period, with wars and marriages often used to consolidate power and influence.

The Hierarchy In Medieval Times also had a significant impact on the social and economic mobility of the period. While the feudal system was rigid and limited opportunities for many people, there were still ways to improve one's status. For example, a knight could rise in rank and become a noble if he proved his worth in battle or through loyal service. Similarly, a peasant could gain freedom and improve his status if he acquired land or skills.

The Hierarchy In Medieval Times also influenced the legal and judicial systems of the period. Laws and customs were designed to maintain the existing social order and enforce the obligations of each layer. For example, peasants were subject to manorial courts, which dealt with disputes related to land and labor. Nobles, on the other hand, had their own courts and were often exempt from certain laws that applied to commoners.

The Hierarchy In Medieval Times also shaped the religious practices and beliefs of the period. The Church was a powerful institution that influenced all aspects of medieval life. It provided spiritual guidance, administered sacraments, and played a crucial role in education and charity. The clergy were responsible for maintaining the moral and spiritual well-being of the populace, and they had significant influence over both the nobility and the common people.

The Hierarchy In Medieval Times also had a significant impact on the family structure and gender roles of the period. The family was the basic unit of society, and its structure was influenced by the feudal system. Men were expected to provide for their families and fulfill their obligations to their lords, while women were responsible for managing the household and raising children. However, women from noble families often had more opportunities for education and influence than their peasant counterparts.

The Hierarchy In Medieval Times also influenced the economic activities and trade of the period. Agriculture was the backbone of the medieval economy, and peasants were the primary producers of food and other goods. The nobility and clergy, who owned most of the land, benefited from the labor of peasants and collected rent and taxes. Trade and commerce were also important, but they were often controlled by guilds and regulated by the nobility.

The Hierarchy In Medieval Times also shaped the military strategies and tactics of the period. The feudal system ensured that the nobility and knights were well-trained and equipped for battle. They were responsible for defending the realm and participating in wars and tournaments. The Hierarchy In Medieval Times also influenced the tactics and strategies used in warfare, with knights often fighting on horseback and using heavy armor and weapons.

The Hierarchy In Medieval Times also had a significant impact on the architectural landscape of the period. Castles, churches, and monasteries were built to reflect the power and influence of the nobility and the clergy. These structures were often fortified and designed to withstand attacks, reflecting the turbulent nature of the medieval period. The Hierarchy In Medieval Times also influenced the design and decoration of these buildings, with elaborate carvings, stained glass, and frescoes often used to convey religious and political messages.

The Hierarchy In Medieval Times also shaped the cultural and intellectual landscape of the period. The nobility and clergy were often the patrons of arts and learning, supporting the creation of manuscripts, architecture, and music. The Church, in particular, played a crucial role in preserving and disseminating knowledge during this time. The Hierarchy In Medieval Times also influenced the themes and subjects of medieval art and literature, with many works focusing on religious and chivalric themes.

The Hierarchy In Medieval Times also influenced the political alliances and conflicts of the period. The feudal system ensured that the nobility and clergy had significant political power and influence. They were responsible for administering their lands, maintaining law and order, and providing military support to the king. The Hierarchy In Medieval Times also influenced the political alliances and conflicts of the period, with wars and marriages often used to consolidate power and influence.

The Hierarchy In Medieval Times also had a significant impact on the social and economic mobility of the period. While the feudal system was rigid and limited opportunities for many people, there were still ways to improve one's status. For example, a knight could rise in rank and become a noble if he proved his worth in battle or through loyal service. Similarly, a peasant could gain freedom and improve his status if he acquired land or skills.

The Hierarchy In Medieval Times also influenced the legal and judicial systems of the period. Laws and customs were designed to maintain the existing social order and enforce the obligations of each layer. For example, peasants were subject to manorial courts, which dealt with disputes related to land and labor. Nobles, on the other hand, had their own courts and were often exempt from certain laws that applied to commoners.

The Hierarchy In Medieval Times also shaped the religious practices and beliefs of the period. The Church was a powerful institution that influenced all aspects of medieval life. It provided spiritual guidance, administered sacraments, and played a crucial role in education and charity. The clergy were responsible for maintaining the moral and spiritual well-being of the populace, and they had significant influence over both the nobility and the common people.

The Hierarchy In Medieval Times also had a significant impact on the family structure and gender roles of the period. The family was the basic unit of society, and its structure was influenced by the feudal system. Men were expected to provide for their families and fulfill their obligations to their lords, while women were responsible for managing the household and raising children. However, women from noble families often had more opportunities for education and influence than their peasant counterparts.

The Hierarchy In Medieval Times also influenced the economic activities and trade of the period. Agriculture was the backbone of the medieval economy, and peasants were the primary producers of food and other goods. The nobility and clergy, who owned most of the land, benefited from the labor of peasants and collected rent and taxes. Trade and commerce were also important, but they were often controlled by guilds and regulated by the nobility.

The Hierarchy In Medieval Times also shaped the military strategies and tactics of the period. The feudal system ensured that the nobility and knights were well-trained and equipped for battle. They were responsible for defending the realm and participating in wars and tournaments. The Hierarchy In Medieval Times also influenced the tactics and strategies used in warfare, with knights often fighting on horseback and using heavy armor and weapons.

The Hierarchy In Medieval Times also had a significant impact on the architectural landscape of the period. Castles, churches, and monasteries were built to reflect the power and influence of the nobility and the clergy. These structures were often fortified and designed to withstand attacks, reflecting the turbulent nature of the medieval period. The Hierarchy In Medieval Times also influenced the design and decoration of these buildings, with elaborate carvings, stained glass, and frescoes often used to convey religious and political messages.

The Hierarchy In Medieval Times also shaped the cultural and intellectual landscape of the period. The nobility and clergy were often the patrons of arts and learning, supporting the creation of manuscripts, architecture, and music. The Church, in particular, played a crucial role in preserving and disseminating knowledge during this time. The Hierarchy In Medieval Times also influenced the themes and subjects of medieval art and literature, with many works focusing on religious and chivalric themes.

The Hierarchy In Medieval Times also influenced the political alliances and conflicts of the period. The feudal system ensured that the nobility and clergy had significant political power and influence. They were responsible for administering their lands, maintaining law and order, and providing military support to the king. The Hierarchy In Medieval Times also influenced the political alliances and conflicts of the period, with wars and marriages often used to consolidate power and influence.

The Hierarchy In Medieval Times also had a significant impact on the social and economic mobility of the period. While the feudal system was rigid and limited opportunities for many people, there were still ways to improve one's status. For example, a knight could rise in rank and become a noble if he proved his worth in battle or through loyal service. Similarly, a peasant could gain freedom and improve his status if he acquired land or skills.

The Hierarchy In Medieval Times also influenced the legal and judicial systems of the period. Laws and customs were designed to maintain the existing social order and enforce the obligations of each layer. For example, peasants were subject to manorial courts, which dealt with disputes related to land and labor. Nobles, on the other hand, had their own courts and were often exempt from certain laws that applied to commoners.

The Hierarchy In Medieval Times also shaped the religious practices and beliefs of the period. The Church was a powerful institution that influenced all aspects of medieval life. It provided spiritual guidance, administered sacraments, and played a crucial role in education and charity. The clergy were responsible for maintaining the moral and spiritual well-being of the populace, and they had significant influence over both the nobility and the common people.

The Hierarchy In Medieval Times also had a significant impact on the family structure and gender roles of the period. The family was the basic unit of society, and its structure was influenced by the feudal system. Men were expected to provide for their families and fulfill their obligations to their lords, while women were responsible for managing the household and raising children. However, women from noble families often had more opportunities for education and influence than their peasant counterparts.

The Hierarchy In Medieval Times also influenced the economic activities and trade of the period. Agriculture was the backbone of the medieval economy, and peasants were the primary producers of food and other goods. The nobility and clergy, who owned most of the land, benefited from the labor of peasants and collected rent and taxes. Trade and commerce were also important, but they were often controlled by guilds and regulated by the nobility.

The Hierarchy In Medieval Times also shaped the military strategies and tactics of the period. The feudal system ensured that the nobility and knights were well-trained and equipped for battle. They were responsible for defending the realm and participating in wars and tournaments. The Hierarchy In Medieval Times also influenced the tactics and strategies used in warfare, with knights often fighting on horseback and using heavy armor and weapons.

The Hierarchy In Medieval Times also had a significant impact on the architectural landscape of the period. Castles, churches, and monasteries were built to reflect the power and influence of the nobility and the clergy. These structures were often fortified and designed to withstand attacks, reflecting the turbulent nature of the medieval period. The Hierarchy In Medieval Times also influenced the design and decoration of these buildings, with elaborate carvings, stained glass, and frescoes often used to convey religious and political messages.

The Hierarchy In Medieval Times also shaped the cultural and intellectual landscape of the period. The nobility and clergy were often the patrons of arts and learning, supporting the creation of manuscripts, architecture, and music. The Church, in particular, played a crucial role in preserving and disseminating knowledge during this time. The Hierarchy In Medieval Times also influenced the themes and subjects of medieval art and literature, with many works focusing on religious and chivalric themes.

The Hierarchy In Medieval Times also influenced the political alliances and conflicts of the period. The feudal system ensured that the nobility and clergy had significant political power and influence. They were responsible for administering their lands, maintaining law and order,

Related Terms:

  • ranks of medieval nobility
  • medieval social hierarchy chart
  • feudal hierarchy chart
  • medieval hierarchy chart
  • feudalism hierarchy diagram
  • medieval noble ranks in order
Facebook Twitter WhatsApp
Related Posts
Don't Miss