Learning

Fha Loan Inspection Requirements

Fha Loan Inspection Requirements
Fha Loan Inspection Requirements

Navigating the world of home loans can be complex, especially when it comes to understanding the specific requirements for different types of mortgages. One of the most common types of loans is the FHA loan, which is backed by the Federal Housing Administration. These loans are popular among first-time homebuyers and those with lower credit scores due to their more lenient qualification criteria. However, one crucial aspect that often raises questions is the FHA loan inspection requirements. Understanding these requirements is essential for ensuring a smooth loan process and avoiding potential pitfalls.

Understanding FHA Loans

Before diving into the inspection requirements, itโ€™s important to have a basic understanding of what an FHA loan is. FHA loans are government-insured mortgages designed to make homeownership more accessible. They are particularly beneficial for buyers with lower credit scores or limited funds for a down payment. The Federal Housing Administration insures these loans, which means lenders are more willing to offer favorable terms to borrowers who might not qualify for conventional loans.

Why Are FHA Loan Inspection Requirements Important?

The FHA loan inspection requirements are in place to ensure that the property meets certain safety and habitability standards. These requirements protect both the lender and the borrower by minimizing the risk of purchasing a home that has significant issues. The inspection process helps identify any potential problems that could affect the value or safety of the property.

Key FHA Loan Inspection Requirements

The FHA has specific guidelines that properties must meet to qualify for an FHA loan. These guidelines cover various aspects of the property, including structural integrity, safety features, and overall condition. Here are some of the key FHA loan inspection requirements:

  • Structural Soundness: The property must be structurally sound and free from any major defects that could compromise its integrity. This includes issues like foundation problems, roof leaks, and structural damage.
  • Safety Features: The property must have adequate safety features, such as working smoke detectors, handrails on staircases, and proper ventilation. These features are essential for ensuring the safety of the occupants.
  • Habitability: The property must be habitable, meaning it must be in a condition that allows for safe and comfortable living. This includes having functional plumbing, heating, and electrical systems.
  • Pest Infestations: The property must be free from pest infestations, such as termites or rodents, which can cause significant damage over time.
  • Lead-Based Paint: For properties built before 1978, there are specific requirements related to lead-based paint. The property must be free from peeling or chipping paint, and any lead-based paint must be properly managed.

The FHA Appraisal Process

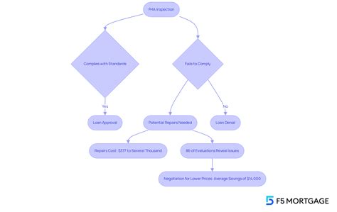
The FHA appraisal process is a critical step in determining whether a property meets the FHA loan inspection requirements. During the appraisal, a certified FHA appraiser will inspect the property to ensure it meets the necessary standards. The appraiser will look for any issues that could affect the propertyโ€™s value or safety. If any problems are identified, they must be addressed before the loan can be approved.

Here are the steps involved in the FHA appraisal process:

  • Initial Inspection: The appraiser will conduct an initial inspection of the property to assess its overall condition and identify any potential issues.
  • Report Generation: The appraiser will generate a report detailing their findings, including any defects or issues that need to be addressed.
  • Repair Requirements: If any issues are identified, the lender will provide a list of required repairs that must be completed before the loan can be approved.
  • Follow-Up Inspection: Once the repairs have been completed, a follow-up inspection will be conducted to ensure that all issues have been addressed satisfactorily.

๐Ÿ“ Note: It's important to note that the FHA appraisal process is not the same as a home inspection. While the appraisal focuses on the property's value and compliance with FHA standards, a home inspection provides a more detailed assessment of the property's condition.

Common Issues Identified During FHA Appraisals

During the FHA appraisal process, several common issues may be identified that need to be addressed to meet the FHA loan inspection requirements. Some of these issues include:

  • Roof Condition: The roof must be in good condition and have a remaining useful life of at least two years. Any significant damage or leaks must be repaired.
  • Electrical Systems: The electrical system must be safe and functional. Any outdated or unsafe wiring must be replaced.
  • Plumbing: The plumbing system must be in good working order. Any leaks or damaged pipes must be repaired.
  • Heating and Cooling: The heating and cooling systems must be functional and safe. Any issues with these systems must be addressed.
  • Foundation Issues: The foundation must be stable and free from significant cracks or damage. Any issues must be repaired to ensure the structural integrity of the property.

Addressing FHA Appraisal Issues

If issues are identified during the FHA appraisal, they must be addressed before the loan can be approved. The lender will provide a list of required repairs, and the seller or buyer will be responsible for completing these repairs. Itโ€™s important to address these issues promptly to avoid delays in the loan process.

Here are some steps to address FHA appraisal issues:

  • Review the Appraisal Report: Carefully review the appraisal report to understand the specific issues that need to be addressed.
  • Prioritize Repairs: Prioritize the repairs based on their importance and urgency. Focus on addressing any safety or structural issues first.
  • Hire Professionals: Hire licensed professionals to complete the repairs. This ensures that the work is done correctly and meets the necessary standards.
  • Document Repairs: Keep detailed records of all repairs, including receipts and documentation from the professionals who completed the work.
  • Schedule a Follow-Up Inspection: Once the repairs are completed, schedule a follow-up inspection to ensure that all issues have been addressed satisfactorily.

๐Ÿ“ Note: It's crucial to address all required repairs promptly to avoid delays in the loan process. Failure to complete the repairs may result in the loan being denied.

FHA Loan Inspection Requirements for Different Property Types

The FHA loan inspection requirements can vary depending on the type of property being purchased. Here are some specific requirements for different property types:

Single-Family Homes

Single-family homes are the most common type of property purchased with an FHA loan. The inspection requirements for these properties focus on ensuring that they are safe, habitable, and structurally sound. The appraiser will inspect the propertyโ€™s interior and exterior, including the roof, foundation, electrical systems, plumbing, and heating and cooling systems.

Multi-Family Homes

Multi-family homes, such as duplexes or triplexes, also have specific FHA loan inspection requirements. In addition to the standard requirements for single-family homes, multi-family properties must meet additional criteria related to the number of units and their condition. The appraiser will inspect each unit to ensure it meets the necessary standards.

Condominiums

Condominiums have their own set of FHA loan inspection requirements. The FHA requires that the condominium project be approved before a loan can be issued. The project must meet certain criteria, including financial stability, insurance coverage, and compliance with FHA guidelines. The appraiser will inspect the individual unit and the common areas to ensure they meet the necessary standards.

Manufactured Homes

Manufactured homes also have specific FHA loan inspection requirements. These homes must be permanently affixed to a foundation and meet certain construction standards. The appraiser will inspect the homeโ€™s foundation, structural integrity, and overall condition to ensure it meets the necessary standards.

FHA Loan Inspection Requirements for Specific Features

In addition to the general FHA loan inspection requirements, there are specific guidelines for certain features of the property. These guidelines ensure that the property is safe and habitable for the occupants. Here are some specific features and their requirements:

Swimming Pools

Swimming pools must be properly fenced and have a self-closing, self-latching gate to prevent unauthorized access. The pool must also be in good condition and free from any safety hazards.

Well and Septic Systems

Properties with well and septic systems must have these systems inspected to ensure they are functional and safe. The well must provide an adequate water supply, and the septic system must be in good working order.

Lead-Based Paint

For properties built before 1978, there are specific requirements related to lead-based paint. The property must be free from peeling or chipping paint, and any lead-based paint must be properly managed. This includes providing a lead-based paint disclosure and ensuring that any renovations are done by certified professionals.

Asbestos

Properties built before 1980 may contain asbestos, which can be hazardous if disturbed. The appraiser will inspect the property for any visible asbestos-containing materials and ensure that they are in good condition and not posing a health risk.

FHA Loan Inspection Requirements for Energy Efficiency

The FHA also has guidelines related to energy efficiency. These guidelines ensure that the property is energy-efficient and meets certain standards for insulation, windows, and heating and cooling systems. Energy-efficient properties can help reduce utility costs and improve the overall comfort of the home.

Here are some key energy efficiency requirements:

  • Insulation: The property must have adequate insulation to meet energy efficiency standards. This includes insulation in the attic, walls, and floors.
  • Windows: The windows must be energy-efficient and meet certain standards for insulation and air leakage.
  • Heating and Cooling Systems: The heating and cooling systems must be energy-efficient and in good working order. This includes ensuring that the systems are properly maintained and inspected.

๐Ÿ“ Note: Energy efficiency requirements may vary depending on the location and climate of the property. It's important to consult with a local professional to ensure that the property meets the necessary standards.

FHA Loan Inspection Requirements for Accessibility

The FHA also has guidelines related to accessibility. These guidelines ensure that the property is accessible to individuals with disabilities and meets certain standards for safety and convenience. Accessible properties can help improve the quality of life for occupants with mobility challenges.

Here are some key accessibility requirements:

  • Entrances and Exits: The property must have accessible entrances and exits, including ramps or lifts if necessary.
  • Doorways: The doorways must be wide enough to accommodate wheelchairs and other mobility devices.
  • Bathrooms: The bathrooms must be accessible, with features such as grab bars, roll-in showers, and accessible sinks.
  • Kitchens: The kitchens must be accessible, with features such as lowered countertops and accessible appliances.

๐Ÿ“ Note: Accessibility requirements may vary depending on the specific needs of the occupants. It's important to consult with a local professional to ensure that the property meets the necessary standards.

FHA Loan Inspection Requirements for Environmental Hazards

The FHA also has guidelines related to environmental hazards. These guidelines ensure that the property is free from hazards such as mold, radon, and other contaminants that can affect the health and safety of the occupants. Environmental hazards can pose significant risks to the health and safety of the occupants, so itโ€™s important to address any issues promptly.

Here are some key environmental hazard requirements:

  • Mold: The property must be free from mold and mildew, which can cause respiratory issues and other health problems.
  • Radon: The property must be tested for radon, a naturally occurring gas that can be harmful if present in high concentrations.
  • Asbestos: The property must be free from asbestos-containing materials, which can be hazardous if disturbed.
  • Lead-Based Paint: The property must be free from lead-based paint, which can be harmful if ingested or inhaled.

๐Ÿ“ Note: Environmental hazard requirements may vary depending on the location and specific conditions of the property. It's important to consult with a local professional to ensure that the property meets the necessary standards.

FHA Loan Inspection Requirements for Pest Infestations

Pest infestations can cause significant damage to a property and pose health risks to the occupants. The FHA has specific guidelines related to pest infestations to ensure that the property is free from pests and safe for occupancy. Pest infestations can include termites, rodents, and other pests that can cause damage to the property.

Here are some key pest infestation requirements:

  • Termites: The property must be inspected for termites, and any infestations must be treated and repaired.
  • Rodents: The property must be free from rodent infestations, and any signs of rodents must be addressed.
  • Other Pests: The property must be free from other pests, such as cockroaches, ants, and bedbugs, which can cause health issues and damage to the property.

๐Ÿ“ Note: Pest infestation requirements may vary depending on the location and specific conditions of the property. It's important to consult with a local professional to ensure that the property meets the necessary standards.

FHA Loan Inspection Requirements for Foundation Issues

The foundation is a critical component of any property, and the FHA has specific guidelines related to foundation issues. These guidelines ensure that the foundation is stable and free from significant cracks or damage. Foundation issues can compromise the structural integrity of the property and pose safety risks to the occupants.

Here are some key foundation issue requirements:

  • Cracks: The foundation must be free from significant cracks or damage that could compromise its stability.
  • Settling: The foundation must be stable and free from settling, which can cause uneven floors and other structural issues.
  • Water Damage: The foundation must be free from water damage, which can cause mold, mildew, and other issues.

๐Ÿ“ Note: Foundation issue requirements may vary depending on the specific conditions of the property. It's important to consult with a local professional to ensure that the property meets the necessary standards.

FHA Loan Inspection Requirements for Roof Condition

The roof is another critical component of any property, and the FHA has specific guidelines related to roof condition. These guidelines ensure that the roof is in good condition and has a remaining useful life of at least two years. Roof issues can cause water damage, mold, and other problems that can affect the value and safety of the property.

Here are some key roof condition requirements:

  • Leaks: The roof must be free from leaks, which can cause water damage and other issues.
  • Damage: The roof must be free from significant damage, such as missing shingles or holes.
  • Age: The roof must have a remaining useful life of at least two years. If the roof is nearing the end of its lifespan, it may need to be replaced.

๐Ÿ“ Note: Roof condition requirements may vary depending on the specific conditions of the property. It's important to consult with a local professional to ensure that the property meets the necessary standards.

FHA Loan Inspection Requirements for Electrical Systems

The electrical system is a critical component of any property, and the FHA has specific guidelines related to electrical systems. These guidelines ensure that the electrical system is safe and functional. Electrical issues can pose significant safety risks, including fire hazards and electrical shocks.

Here are some key electrical system requirements:

  • Wiring: The wiring must be safe and functional, with no exposed wires or outdated wiring.
  • Outlets: The outlets must be in good working order and properly grounded.
  • Panels: The electrical panel must be in good condition and have adequate capacity for the property's electrical needs.

๐Ÿ“ Note: Electrical system requirements may vary depending on the specific conditions of the property. It's important to consult with a local professional to ensure that the property meets the necessary standards.

FHA Loan Inspection Requirements for Plumbing Systems

The plumbing system is another critical component of any property, and the FHA has specific guidelines related to plumbing systems. These guidelines ensure that the plumbing system is functional and safe. Plumbing issues can cause water damage, mold, and other problems that can affect the value and safety of the property.

Here are some key plumbing system requirements:

  • Leaks: The plumbing system must be free from leaks, which can cause water damage and other issues.
  • Damage: The plumbing system must be free from significant damage, such as corroded pipes or broken fixtures.
  • Water Pressure: The plumbing system must have adequate water pressure and flow.

๐Ÿ“ Note: Plumbing system requirements may vary depending on the specific conditions of the property. It's important to consult with a local professional to ensure that the property meets the necessary standards.

FHA Loan Inspection Requirements for Heating and Cooling Systems

The heating and cooling systems are critical components of any property, and the FHA has specific guidelines related to these systems. These guidelines ensure that the systems are functional and safe. Heating and cooling issues can affect the comfort and safety of the occupants and the value of the property.

Here are some key heating and cooling system requirements:

  • Functionality: The heating and cooling systems must be functional and in good working order.
  • Safety: The systems must be safe, with no leaks or other hazards.

Related Terms:

  • fha appraisal guidelines 2025 pdf
  • list of fha inspection requirements
  • fha approved home inspection
  • does fha loan require inspection
  • does fha require inspection
  • fha property requirements checklist
Facebook Twitter WhatsApp
Related Posts
Don't Miss