Learning

Diagrama De Actividades

Diagrama De Actividades
Diagrama De Actividades

In the realm of software development and business process modeling, visual representations play a crucial role in understanding and communicating complex systems. One such powerful tool is the Diagrama De Actividades, which is a graphical representation of workflows of stepwise activities and actions. This diagram is particularly useful for modeling the dynamic aspects of a system, showing the sequence of activities and the flow of control. In this post, we will delve into the intricacies of Diagrama De Actividades, exploring its components, benefits, and practical applications.

Understanding Diagrama De Actividades

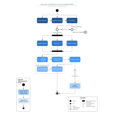
A Diagrama De Actividades is a type of flowchart that illustrates the flow of control in a system. It is part of the Unified Modeling Language (UML) and is used to model the dynamic aspects of a system. Unlike other UML diagrams that focus on static structures, the Diagrama De Actividades emphasizes the sequence of activities and the flow of control between them.

The primary components of a Diagrama De Actividades include:

  • Activities: These are the actions or steps that need to be performed. They are represented by rounded rectangles.
  • Transitions: These are the arrows that show the flow of control from one activity to another.
  • Initial Node: This is the starting point of the diagram, represented by a solid circle.
  • Final Node: This is the ending point of the diagram, represented by a solid circle with a border.
  • Decision Nodes: These are points where the flow can branch into multiple paths based on conditions.
  • Fork and Join Nodes: These are used to split and merge concurrent flows.

Benefits of Using Diagrama De Actividades

The Diagrama De Actividades offers several benefits that make it a valuable tool for software developers, business analysts, and project managers. Some of the key advantages include:

  • Clarity and Simplicity: The diagram provides a clear and simple visual representation of complex workflows, making it easier to understand and communicate the sequence of activities.
  • Improved Communication: By using a standardized notation, the Diagrama De Actividades facilitates better communication among team members, stakeholders, and clients.
  • Enhanced Documentation: The diagram serves as a comprehensive documentation tool, capturing the dynamic aspects of a system in a structured manner.
  • Better Planning and Execution: By visualizing the workflow, teams can identify potential bottlenecks, optimize processes, and plan for better execution.
  • Support for Agile Methodologies: The Diagrama De Actividades is well-suited for agile development methodologies, where iterative and incremental development is emphasized.

Components of Diagrama De Actividades

To create an effective Diagrama De Actividades, it is essential to understand its key components. Each component plays a specific role in representing the flow of activities and control. Below is a detailed explanation of the main components:

Activities

Activities are the fundamental building blocks of a Diagrama De Actividades. They represent the actions or steps that need to be performed within the system. Activities are depicted as rounded rectangles and can be further categorized into:

  • Simple Activities: These are basic actions that do not require further decomposition.
  • Composite Activities: These are complex actions that can be broken down into smaller sub-activities.

Transitions

Transitions are the arrows that connect activities and show the flow of control from one activity to another. They indicate the sequence in which activities are performed and can include conditions or guards that determine the flow based on specific criteria.

Initial and Final Nodes

The initial node marks the starting point of the diagram, while the final node marks the ending point. These nodes are represented by solid circles and are crucial for defining the boundaries of the workflow.

Decision Nodes

Decision nodes are points where the flow can branch into multiple paths based on conditions. They are represented by diamonds and are used to model conditional logic within the workflow. Each branch from a decision node is labeled with a condition that determines the flow of control.

Fork and Join Nodes

Fork nodes are used to split the flow into multiple concurrent paths, allowing activities to be performed simultaneously. Join nodes, on the other hand, are used to merge concurrent flows back into a single path. These nodes are essential for modeling parallelism and concurrency in the workflow.

Creating a Diagrama De Actividades

Creating a Diagrama De Actividades involves several steps, from identifying the activities to defining the flow of control. Below is a step-by-step guide to creating an effective Diagrama De Actividades:

Step 1: Identify the Activities

The first step is to identify all the activities that need to be performed within the system. This involves breaking down the workflow into individual actions or steps. Each activity should be clearly defined and described.

Step 2: Define the Flow of Control

Next, define the sequence in which the activities are performed. This involves determining the order of activities and identifying any conditional logic or parallelism. Use transitions to connect the activities and show the flow of control.

Step 3: Add Initial and Final Nodes

Include an initial node to mark the starting point of the diagram and a final node to mark the ending point. These nodes help to define the boundaries of the workflow and provide a clear entry and exit point.

Step 4: Incorporate Decision Nodes

If the workflow includes conditional logic, incorporate decision nodes to model the branching of the flow. Label each branch with the condition that determines the flow of control.

Step 5: Use Fork and Join Nodes

If the workflow involves parallelism or concurrency, use fork and join nodes to split and merge the flow. This allows multiple activities to be performed simultaneously and ensures that the workflow is optimized.

Step 6: Review and Refine

Finally, review the Diagrama De Actividades to ensure that it accurately represents the workflow. Make any necessary refinements and adjustments to improve clarity and accuracy.

📝 Note: It is important to involve all relevant stakeholders in the review process to ensure that the diagram meets their needs and expectations.

Practical Applications of Diagrama De Actividades

The Diagrama De Actividades has a wide range of practical applications across various industries and domains. Some of the key areas where it is commonly used include:

Software Development

In software development, the Diagrama De Actividades is used to model the workflow of software systems, including the sequence of operations and the flow of control. It helps developers to understand the dynamic aspects of the system and ensures that the software meets the required specifications.

Business Process Modeling

In business process modeling, the Diagrama De Actividades is used to visualize and optimize business workflows. It helps organizations to identify inefficiencies, streamline processes, and improve overall performance. By modeling the workflow, businesses can ensure that their processes are efficient, effective, and aligned with their goals.

Project Management

In project management, the Diagrama De Actividades is used to plan and execute projects. It helps project managers to define the sequence of activities, allocate resources, and monitor progress. By visualizing the workflow, project managers can identify potential risks, optimize schedules, and ensure that projects are completed on time and within budget.

Education and Training

In education and training, the Diagrama De Actividades is used to create instructional materials and training programs. It helps educators to design effective learning experiences by visualizing the sequence of activities and the flow of control. By using a Diagrama De Actividades, educators can ensure that their instructional materials are clear, comprehensive, and aligned with learning objectives.

Example of a Diagrama De Actividades

To illustrate the practical application of a Diagrama De Actividades, let's consider an example of a simple order processing system. The diagram below shows the sequence of activities involved in processing an order, from receiving the order to shipping the product.

Activity Description
Receive Order The system receives an order from the customer.
Validate Order The system validates the order details, such as customer information and product availability.
Process Payment The system processes the payment and updates the order status.
Prepare Shipment The system prepares the shipment and generates a shipping label.
Ship Product The system ships the product to the customer and updates the order status.
Send Confirmation The system sends a confirmation email to the customer.

In this example, the Diagrama De Actividades provides a clear and concise representation of the order processing workflow. It shows the sequence of activities and the flow of control, making it easier to understand and communicate the process.

📝 Note: The example provided is a simplified version of an order processing system. In a real-world scenario, the workflow may include additional activities, decision nodes, and parallelism.

Best Practices for Creating Diagrama De Actividades

To create an effective Diagrama De Actividades, it is important to follow best practices that ensure clarity, accuracy, and usability. Some of the key best practices include:

  • Use Standard Notation: Adhere to the standardized notation of UML to ensure that the diagram is easily understood by all stakeholders.
  • Keep It Simple: Avoid overcomplicating the diagram by including unnecessary details. Focus on the key activities and the flow of control.
  • Use Clear Labels: Label each activity and transition clearly to ensure that the diagram is easy to read and understand.
  • Include All Relevant Activities: Ensure that all relevant activities are included in the diagram to provide a comprehensive representation of the workflow.
  • Review and Validate: Review the diagram with all relevant stakeholders to ensure that it accurately represents the workflow and meets their needs.

By following these best practices, you can create a Diagrama De Actividades that is clear, accurate, and effective in communicating the workflow of a system.

In conclusion, the Diagrama De Actividades is a powerful tool for modeling the dynamic aspects of a system. It provides a clear and concise visual representation of workflows, making it easier to understand and communicate complex processes. By using a Diagrama De Actividades, organizations can improve communication, enhance documentation, optimize processes, and ensure that their systems meet the required specifications. Whether in software development, business process modeling, project management, or education, the Diagrama De Actividades offers a valuable framework for visualizing and optimizing workflows.

Related Terms:

  • diagrama de actividad uml
  • diagrama de actividad crear
  • diagrama de alto nivel
  • diagrama de actividades y funciones
  • diagrama uml de actividades
  • diagrama de actividad tutorial
Facebook Twitter WhatsApp
Related Posts
Don't Miss