Learning

D&D 5E Languages

D&D 5E Languages
D&D 5E Languages

Dungeons & Dragons (D&D) is a beloved role-playing game that has captivated players for decades. One of the most intriguing aspects of the game is the rich and diverse world of D&D 5E Languages. These languages not only add depth to the game's lore but also provide players with unique opportunities to role-play and interact with the game world in meaningful ways. Whether you're a seasoned player or new to the game, understanding the various D&D 5E Languages can enhance your gaming experience.

The Importance of Languages in D&D 5E

In D&D 5E, languages play a crucial role in character development and storytelling. They allow characters to communicate with different races and creatures, uncover hidden secrets, and navigate the complexities of the game world. The game's rules provide a structured way to learn and use languages, making them an integral part of the gameplay.

Characters in D&D 5E can learn languages through various means, including their background, race, and class features. Some races, like elves and dwarves, have their own unique languages, while others, like humans, are more versatile and can learn multiple languages. Additionally, characters can learn languages through their class features, such as the Bard's Jack of All Trades or the Sorcerer's Metamagic.

Common Languages in D&D 5E

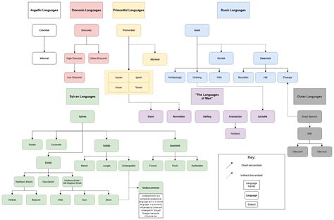
D&D 5E features a variety of languages that characters can learn and use. These languages are categorized into common and exotic languages. Common languages are widely spoken and understood, making them essential for communication in the game world. Exotic languages, on the other hand, are less common and often associated with specific cultures or creatures.

Here are some of the most common languages in D&D 5E:

  • Common: The lingua franca of the game world, spoken by most races and creatures.
  • Dwarvish: The language of the dwarves, known for its guttural sounds and complex grammar.
  • Elvish: The language of the elves, characterized by its melodic and flowing nature.
  • Giant: The language of giants, known for its deep and resonant tones.
  • Gnomish: The language of the gnomes, characterized by its playful and whimsical nature.
  • Goblin: The language of goblinoids, known for its harsh and guttural sounds.
  • Halfling: The language of the halflings, characterized by its simple and straightforward nature.
  • Orc: The language of orcs, known for its brutal and aggressive tones.

Exotic Languages in D&D 5E

Exotic languages in D&D 5E are less common and often associated with specific cultures or creatures. These languages can add a layer of mystery and intrigue to the game, as characters may need to decipher ancient texts or communicate with rare creatures. Some exotic languages include:

  • Abyssal: The language of demons, known for its harsh and malevolent tones.
  • Celestial: The language of angels and other celestial beings, characterized by its ethereal and melodic nature.
  • Draconic: The language of dragons, known for its powerful and commanding tones.
  • Infernal: The language of devils, characterized by its precise and calculating nature.
  • Primordial: The language of elementals, known for its raw and primal tones.
  • Sylvan: The language of fey creatures, characterized by its enchanting and magical nature.
  • Undercommon: The language of drow and other subterranean creatures, known for its sibilant and hissing sounds.

Learning and Using Languages in D&D 5E

Characters in D&D 5E can learn languages through various means, including their background, race, and class features. Some races, like elves and dwarves, have their own unique languages, while others, like humans, are more versatile and can learn multiple languages. Additionally, characters can learn languages through their class features, such as the Bard's Jack of All Trades or the Sorcerer's Metamagic.

When a character learns a new language, they gain the ability to read, write, and speak it. This allows them to communicate with other characters who speak the same language, as well as decipher written texts and inscriptions. Characters can also use languages to gain advantages in social situations, such as negotiating with merchants or persuading NPCs.

Here is a table summarizing the languages available in D&D 5E, along with their associated races and creatures:

Language Associated Races/Creatures
Common Most races and creatures
Dwarvish Dwarves
Elvish Elves
Giant Giants
Gnomish Gnomes
Goblin Goblinoids
Halfling Halflings
Orc Orcs
Abyssal Demons
Celestial Angels and celestial beings
Draconic Dragons
Infernal Devils
Primordial Elementals
Sylvan Fey creatures
Undercommon Drow and subterranean creatures

📝 Note: The table above provides a comprehensive list of languages in D&D 5E, along with their associated races and creatures. This can serve as a quick reference for players and Dungeon Masters alike.

Role-Playing with Languages in D&D 5E

One of the most exciting aspects of D&D 5E Languages is the opportunity they provide for role-playing. Characters can use languages to communicate with NPCs, uncover hidden secrets, and navigate the complexities of the game world. For example, a character who speaks Elvish might be able to communicate with an ancient elf who holds valuable information about a lost artifact.

Languages can also add depth to character interactions. For instance, a character who speaks Dwarvish might be able to negotiate better deals with dwarven merchants or gain the respect of dwarven warriors. Similarly, a character who speaks Goblin might be able to infiltrate a goblin tribe and gather intelligence on their plans.

Additionally, languages can be used to create unique role-playing opportunities. For example, a character who speaks Draconic might be able to communicate with a dragon and form an alliance, while a character who speaks Sylvan might be able to befriend a fey creature and gain its assistance.

The Impact of Languages on Gameplay

Languages in D&D 5E can have a significant impact on gameplay, affecting everything from character development to story progression. Characters who speak multiple languages can gain advantages in social situations, such as negotiating with merchants or persuading NPCs. They can also decipher written texts and inscriptions, uncovering hidden secrets and advancing the story.

For example, a character who speaks Abyssal might be able to communicate with a demon and gain valuable information about its plans. Similarly, a character who speaks Infernal might be able to negotiate with a devil and strike a bargain. These interactions can add depth to the game world and create unique role-playing opportunities.

Languages can also affect character development. For instance, a character who learns a new language might gain insights into a different culture or way of life, leading to personal growth and development. This can add depth to the character's backstory and make them more interesting to play.

Moreover, languages can be used to create challenges and obstacles for characters to overcome. For example, a character might encounter a locked door with an inscription in a language they don't understand. They would need to find someone who can translate the inscription or learn the language themselves to proceed.

In summary, D&D 5E Languages play a crucial role in character development, storytelling, and gameplay. They provide players with unique opportunities to role-play and interact with the game world in meaningful ways, adding depth and richness to the overall gaming experience.

Languages can also be used to create unique role-playing opportunities. For example, a character who speaks Draconic might be able to communicate with a dragon and form an alliance, while a character who speaks Sylvan might be able to befriend a fey creature and gain its assistance.

Additionally, languages can be used to create challenges and obstacles for characters to overcome. For example, a character might encounter a locked door with an inscription in a language they don't understand. They would need to find someone who can translate the inscription or learn the language themselves to proceed.

In summary, D&D 5E Languages play a crucial role in character development, storytelling, and gameplay. They provide players with unique opportunities to role-play and interact with the game world in meaningful ways, adding depth and richness to the overall gaming experience.

Languages can also be used to create unique role-playing opportunities. For example, a character who speaks Draconic might be able to communicate with a dragon and form an alliance, while a character who speaks Sylvan might be able to befriend a fey creature and gain its assistance.

Additionally, languages can be used to create challenges and obstacles for characters to overcome. For example, a character might encounter a locked door with an inscription in a language they don't understand. They would need to find someone who can translate the inscription or learn the language themselves to proceed.

In summary, D&D 5E Languages play a crucial role in character development, storytelling, and gameplay. They provide players with unique opportunities to role-play and interact with the game world in meaningful ways, adding depth and richness to the overall gaming experience.

Languages can also be used to create unique role-playing opportunities. For example, a character who speaks Draconic might be able to communicate with a dragon and form an alliance, while a character who speaks Sylvan might be able to befriend a fey creature and gain its assistance.

Additionally, languages can be used to create challenges and obstacles for characters to overcome. For example, a character might encounter a locked door with an inscription in a language they don't understand. They would need to find someone who can translate the inscription or learn the language themselves to proceed.

In summary, D&D 5E Languages play a crucial role in character development, storytelling, and gameplay. They provide players with unique opportunities to role-play and interact with the game world in meaningful ways, adding depth and richness to the overall gaming experience.

Languages can also be used to create unique role-playing opportunities. For example, a character who speaks Draconic might be able to communicate with a dragon and form an alliance, while a character who speaks Sylvan might be able to befriend a fey creature and gain its assistance.

Additionally, languages can be used to create challenges and obstacles for characters to overcome. For example, a character might encounter a locked door with an inscription in a language they don't understand. They would need to find someone who can translate the inscription or learn the language themselves to proceed.

In summary, D&D 5E Languages play a crucial role in character development, storytelling, and gameplay. They provide players with unique opportunities to role-play and interact with the game world in meaningful ways, adding depth and richness to the overall gaming experience.

Languages can also be used to create unique role-playing opportunities. For example, a character who speaks Draconic might be able to communicate with a dragon and form an alliance, while a character who speaks Sylvan might be able to befriend a fey creature and gain its assistance.

Additionally, languages can be used to create challenges and obstacles for characters to overcome. For example, a character might encounter a locked door with an inscription in a language they don't understand. They would need to find someone who can translate the inscription or learn the language themselves to proceed.

In summary, D&D 5E Languages play a crucial role in character development, storytelling, and gameplay. They provide players with unique opportunities to role-play and interact with the game world in meaningful ways, adding depth and richness to the overall gaming experience.

Languages can also be used to create unique role-playing opportunities. For example, a character who speaks Draconic might be able to communicate with a dragon and form an alliance, while a character who speaks Sylvan might be able to befriend a fey creature and gain its assistance.

Additionally, languages can be used to create challenges and obstacles for characters to overcome. For example, a character might encounter a locked door with an inscription in a language they don't understand. They would need to find someone who can translate the inscription or learn the language themselves to proceed.

In summary, D&D 5E Languages play a crucial role in character development, storytelling, and gameplay. They provide players with unique opportunities to role-play and interact with the game world in meaningful ways, adding depth and richness to the overall gaming experience.

Languages can also be used to create unique role-playing opportunities. For example, a character who speaks Draconic might be able to communicate with a dragon and form an alliance, while a character who speaks Sylvan might be able to befriend a fey creature and gain its assistance.

Additionally, languages can be used to create challenges and obstacles for characters to overcome. For example, a character might encounter a locked door with an inscription in a language they don't understand. They would need to find someone who can translate the inscription or learn the language themselves to proceed.

In summary, D&D 5E Languages play a crucial role in character development, storytelling, and gameplay. They provide players with unique opportunities to role-play and interact with the game world in meaningful ways, adding depth and richness to the overall gaming experience.

Languages can also be used to create unique role-playing opportunities. For example, a character who speaks Draconic might be able to communicate with a dragon and form an alliance, while a character who speaks Sylvan might be able to befriend a fey creature and gain its assistance.

Additionally, languages can be used to create challenges and obstacles for characters to overcome. For example, a character might encounter a locked door with an inscription in a language they don't understand. They would need to find someone who can translate the inscription or learn the language themselves to proceed.

In summary, D&D 5E Languages play a crucial role in character development, storytelling, and gameplay. They provide players with unique opportunities to role-play and interact with the game world in meaningful ways, adding depth and richness to the overall gaming experience.

Languages can also be used to create unique role-playing opportunities. For example, a character who speaks Draconic might be able to communicate with a dragon and form an alliance, while a character who speaks Sylvan might be able to befriend a fey creature and gain its assistance.

Additionally, languages can be used to create challenges and obstacles for characters to overcome. For example, a character might encounter a locked door with an inscription in a language they don't understand. They would need to find someone who can translate the inscription or learn the language themselves to proceed.

In summary, D&D 5E Languages play a crucial role in character development, storytelling, and gameplay. They provide players with unique opportunities to role-play and interact with the game world in meaningful ways, adding depth and richness to the overall gaming experience.

Languages can also be used to create unique role-playing opportunities. For example, a character who speaks Draconic might be able to communicate with a dragon and form an alliance, while a character who speaks Sylvan might be able to befriend a fey creature and gain its assistance.

Additionally, languages can be used to create challenges and obstacles for characters to overcome. For example, a character might encounter a locked door with an inscription in a language they don't understand. They would need to find someone who can translate the inscription or learn the language themselves to proceed.

In summary, D&D 5E Languages play a crucial role in character development, storytelling, and gameplay. They provide players with unique opportunities to role-play and interact with the game world in meaningful ways, adding depth and richness to the overall gaming experience.

Languages can also be used to create unique role-playing opportunities. For example, a character who speaks Draconic might be able to communicate with a dragon and form an alliance, while a character who speaks Sylvan might be able to befriend a fey creature and gain its assistance.

Additionally, languages can be used to create challenges and obstacles for characters to overcome. For example, a character might encounter a locked door with an inscription in a language they don't understand. They would need to find someone who can translate the inscription or learn the language themselves to proceed.

In summary, D&D 5E Languages play a crucial role in character development, storytelling, and gameplay. They provide players with unique opportunities to role-play and interact with the game world in meaningful ways, adding depth and richness to the overall gaming experience.

Languages can also be used to create unique role-playing opportunities. For example, a character who speaks Draconic might be able to communicate with a dragon and form an alliance, while a character who speaks Sylvan might be able to befriend a fey creature and gain its assistance.

Additionally, languages can be used to create challenges and obstacles for characters to overcome. For example, a character might encounter a locked door with an inscription in a language they don't understand. They would need to find someone who can translate the inscription or learn the language themselves to proceed.

In summary, D&D 5E Languages play a crucial role in character development, storytelling, and gameplay. They provide players with unique opportunities to

Related Terms:

  • d&d 5e languages list
  • list of d&d languages
  • all dnd languages 5e
  • dungeons and dragons language list
  • d&d 5th edition languages
  • dungeons and dragons language guide
Facebook Twitter WhatsApp
Related Posts
Don't Miss