Learning

Bowen Reaction Series

Bowen Reaction Series
Bowen Reaction Series

Understanding the formation and composition of igneous rocks is a fundamental aspect of geology. One of the key concepts that helps geologists decipher the complexities of igneous rock formation is the Bowen Reaction Series. This series provides a systematic framework for understanding the sequence in which minerals crystallize from a magma as it cools. By examining the Bowen Reaction Series, we can gain insights into the mineralogical and chemical evolution of igneous rocks.

Table of Contents

The Bowen Reaction Series: An Overview

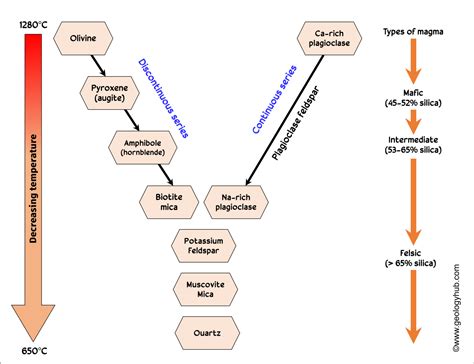
The Bowen Reaction Series, developed by Norman L. Bowen in the early 20th century, is a foundational concept in petrology. It describes the order in which minerals crystallize from a cooling magma. The series is divided into two main branches: the discontinuous series and the continuous series.

The Discontinuous Series

The discontinuous series involves the crystallization of minerals that do not form a continuous solid solution series. Instead, these minerals crystallize at distinct temperature intervals. The key minerals in this series include:

  • Olivine
  • Pyroxene
  • Amphibole
  • Biotite

As magma cools, these minerals crystallize in a specific order. Olivine is the first to crystallize, followed by pyroxene, amphibole, and finally biotite. Each mineral has a distinct composition and crystallizes at a specific temperature range.

The Continuous Series

The continuous series involves the crystallization of minerals that form a continuous solid solution series. These minerals can vary in composition continuously from one end member to another. The key minerals in this series include:

  • Plagioclase feldspar
  • Orthoclase feldspar

Plagioclase feldspar crystallizes over a wide temperature range, starting with calcium-rich varieties (e.g., anorthite) and progressing to sodium-rich varieties (e.g., albite) as the magma cools. Orthoclase feldspar, which is potassium-rich, crystallizes later in the sequence.

The Role of the Bowen Reaction Series in Igneous Rock Formation

The Bowen Reaction Series plays a crucial role in understanding the formation of various types of igneous rocks. By knowing the sequence of mineral crystallization, geologists can predict the mineral composition of igneous rocks formed under different cooling conditions.

Mafic and Felsic Rocks

Mafic rocks, which are rich in magnesium and iron, tend to form from magmas that cool rapidly. These rocks are characterized by the early crystallization of minerals like olivine and pyroxene. In contrast, felsic rocks, which are rich in silica, form from magmas that cool more slowly. These rocks are characterized by the late crystallization of minerals like quartz and orthoclase feldspar.

Intermediate Rocks

Intermediate rocks, which have a composition between mafic and felsic rocks, form from magmas that cool at moderate rates. These rocks contain a mix of minerals from both the discontinuous and continuous series. For example, andesite, an intermediate rock, may contain both pyroxene and plagioclase feldspar.

Applications of the Bowen Reaction Series

The Bowen Reaction Series has numerous applications in geology, including the study of volcanic activity, the formation of plutonic rocks, and the evolution of the Earth's crust.

Volcanic Activity

Understanding the Bowen Reaction Series is essential for studying volcanic activity. The sequence of mineral crystallization can help geologists predict the types of lava that will be erupted from a volcano. For example, basaltic lava, which is rich in olivine and pyroxene, is likely to be erupted from a volcano with a mafic magma chamber.

Plutonic Rocks

Plutonic rocks, which form from the slow cooling of magma deep within the Earth's crust, can also be studied using the Bowen Reaction Series. The sequence of mineral crystallization can help geologists understand the composition and structure of plutonic bodies, such as granites and gabbros.

Crustal Evolution

The Bowen Reaction Series provides insights into the evolution of the Earth's crust. By studying the mineral composition of igneous rocks, geologists can trace the history of magma differentiation and the formation of continental crust. This information is crucial for understanding the geological processes that have shaped the Earth over billions of years.

The Bowen Reaction Series and Magma Differentiation

Magma differentiation is the process by which a magma changes in composition as it cools and crystallizes. The Bowen Reaction Series helps explain how this process occurs. As minerals crystallize and settle out of the magma, the remaining liquid becomes enriched in certain elements. This enrichment can lead to the formation of new minerals and the evolution of the magma's composition.

Fractional Crystallization

Fractional crystallization is a key mechanism of magma differentiation. As minerals crystallize and settle out of the magma, the remaining liquid becomes depleted in those minerals and enriched in others. This process can lead to the formation of a wide range of igneous rocks, from mafic to felsic.

Assimilation

Assimilation is another mechanism of magma differentiation. As magma rises through the crust, it can assimilate surrounding rock, changing its composition. The Bowen Reaction Series helps geologists understand how assimilation affects the mineral composition of the magma and the resulting igneous rocks.

The Bowen Reaction Series and Mineral Stability

The Bowen Reaction Series also provides insights into the stability of minerals under different temperature and pressure conditions. As magma cools, the stability of minerals changes, leading to the crystallization of new minerals and the breakdown of others.

Temperature and Pressure

The stability of minerals is highly dependent on temperature and pressure. As magma cools, the stability of high-temperature minerals like olivine and pyroxene decreases, while the stability of low-temperature minerals like quartz and orthoclase feldspar increases. The Bowen Reaction Series helps geologists understand these changes and predict the mineral composition of igneous rocks formed under different conditions.

Phase Diagrams

Phase diagrams are graphical representations of the stability of minerals under different temperature and pressure conditions. The Bowen Reaction Series can be used to construct phase diagrams, which help geologists understand the conditions under which different minerals crystallize.

📝 Note: Phase diagrams are essential tools in petrology, providing a visual representation of mineral stability and the conditions under which different minerals form.

The Bowen Reaction Series and Igneous Rock Classification

The Bowen Reaction Series is a fundamental concept in the classification of igneous rocks. By understanding the sequence of mineral crystallization, geologists can classify igneous rocks based on their mineral composition and texture.

Mineral Composition

The mineral composition of an igneous rock is determined by the sequence of mineral crystallization. For example, a rock that contains olivine and pyroxene is likely to be mafic, while a rock that contains quartz and orthoclase feldspar is likely to be felsic.

Texture

The texture of an igneous rock is determined by the rate of cooling and the size of the crystals that form. Rapidly cooled rocks, such as volcanic rocks, have a fine-grained texture, while slowly cooled rocks, such as plutonic rocks, have a coarse-grained texture.

The Bowen Reaction Series and the Study of Magmatic Processes

The Bowen Reaction Series is a powerful tool for studying magmatic processes. By understanding the sequence of mineral crystallization, geologists can infer the conditions under which magmas form and evolve.

Magma Chamber Dynamics

The dynamics of magma chambers can be studied using the Bowen Reaction Series. The sequence of mineral crystallization can help geologists understand the processes that occur within magma chambers, such as fractional crystallization and assimilation.

Magma Mixing

Magma mixing is another process that can be studied using the Bowen Reaction Series. As magmas of different compositions mix, the sequence of mineral crystallization can help geologists understand the resulting mineral composition and the conditions under which mixing occurs.

📝 Note: Magma mixing can lead to the formation of hybrid magmas with unique mineral compositions and textures.

The Bowen Reaction Series and the Study of Volcanic Eruptions

The Bowen Reaction Series is also a valuable tool for studying volcanic eruptions. By understanding the sequence of mineral crystallization, geologists can predict the types of lava that will be erupted and the potential hazards associated with volcanic activity.

Lava Composition

The composition of lava is determined by the sequence of mineral crystallization. For example, basaltic lava, which is rich in olivine and pyroxene, is likely to be erupted from a volcano with a mafic magma chamber. In contrast, rhyolitic lava, which is rich in quartz and orthoclase feldspar, is likely to be erupted from a volcano with a felsic magma chamber.

Eruption Style

The style of a volcanic eruption is also determined by the composition of the magma. For example, mafic magmas tend to produce effusive eruptions, which are characterized by the slow flow of lava. In contrast, felsic magmas tend to produce explosive eruptions, which are characterized by the violent ejection of pyroclastic material.

📝 Note: The style of a volcanic eruption can have significant implications for hazard assessment and risk management.

The Bowen Reaction Series and the Study of Plutonic Rocks

The Bowen Reaction Series is essential for studying plutonic rocks, which form from the slow cooling of magma deep within the Earth's crust. By understanding the sequence of mineral crystallization, geologists can infer the conditions under which plutonic rocks form and evolve.

Granites and Gabbros

Granites and gabbros are two common types of plutonic rocks. Granites are felsic rocks that contain quartz and orthoclase feldspar, while gabbros are mafic rocks that contain olivine and pyroxene. The Bowen Reaction Series helps geologists understand the conditions under which these rocks form and the processes that lead to their differentiation.

Intrusive Bodies

Intrusive bodies, such as batholiths and dikes, are formed from the slow cooling of magma within the Earth's crust. The Bowen Reaction Series helps geologists understand the processes that occur within these bodies, such as fractional crystallization and assimilation.

📝 Note: Intrusive bodies can provide valuable insights into the composition and structure of the Earth's crust.

The Bowen Reaction Series and the Study of Metamorphic Rocks

The Bowen Reaction Series is also relevant to the study of metamorphic rocks, which form from the transformation of pre-existing rocks under high temperature and pressure conditions. By understanding the sequence of mineral crystallization, geologists can infer the conditions under which metamorphic rocks form and the processes that lead to their transformation.

Metamorphic Facies

Metamorphic facies are groups of metamorphic rocks that form under similar temperature and pressure conditions. The Bowen Reaction Series helps geologists understand the stability of minerals within different metamorphic facies and the conditions under which they form.

Metamorphic Reactions

Metamorphic reactions are chemical reactions that occur during metamorphism, leading to the formation of new minerals. The Bowen Reaction Series helps geologists understand the sequence of these reactions and the conditions under which they occur.

📝 Note: Metamorphic reactions can provide valuable insights into the thermal and tectonic history of a region.

The Bowen Reaction Series and the Study of the Earth's Crust

The Bowen Reaction Series provides insights into the composition and structure of the Earth's crust. By understanding the sequence of mineral crystallization, geologists can trace the history of magma differentiation and the formation of continental crust.

Crustal Evolution

The evolution of the Earth's crust can be studied using the Bowen Reaction Series. By examining the mineral composition of igneous rocks, geologists can trace the history of magma differentiation and the formation of continental crust. This information is crucial for understanding the geological processes that have shaped the Earth over billions of years.

Crustal Composition

The composition of the Earth's crust is determined by the sequence of mineral crystallization. For example, the continental crust is predominantly felsic, containing minerals like quartz and orthoclase feldspar. In contrast, the oceanic crust is predominantly mafic, containing minerals like olivine and pyroxene.

📝 Note: The composition of the Earth's crust has significant implications for its physical and chemical properties.

The Bowen Reaction Series and the Study of Extraterrestrial Rocks

The Bowen Reaction Series is not limited to the study of Earth's rocks; it also applies to the study of extraterrestrial rocks, such as those found on the Moon and Mars. By understanding the sequence of mineral crystallization, geologists can infer the conditions under which these rocks form and the processes that lead to their differentiation.

Lunar Rocks

Lunar rocks, which are predominantly mafic, can be studied using the Bowen Reaction Series. The sequence of mineral crystallization helps geologists understand the conditions under which these rocks form and the processes that lead to their differentiation.

Martian Rocks

Martian rocks, which are also predominantly mafic, can be studied using the Bowen Reaction Series. The sequence of mineral crystallization helps geologists understand the conditions under which these rocks form and the processes that lead to their differentiation.

📝 Note: The study of extraterrestrial rocks provides valuable insights into the composition and evolution of other planetary bodies.

The Bowen Reaction Series and the Study of Ore Deposits

The Bowen Reaction Series is also relevant to the study of ore deposits, which are concentrations of valuable minerals. By understanding the sequence of mineral crystallization, geologists can infer the conditions under which ore deposits form and the processes that lead to their concentration.

Magmatic Ore Deposits

Magmatic ore deposits form from the crystallization of minerals from a magma. The Bowen Reaction Series helps geologists understand the sequence of mineral crystallization and the conditions under which ore minerals form.

Hydrothermal Ore Deposits

Hydrothermal ore deposits form from the precipitation of minerals from hot, mineral-rich fluids. The Bowen Reaction Series helps geologists understand the sequence of mineral precipitation and the conditions under which ore minerals form.

📝 Note: The study of ore deposits is crucial for the exploration and extraction of valuable minerals.

The Bowen Reaction Series and the Study of Geothermal Systems

The Bowen Reaction Series is also relevant to the study of geothermal systems, which are areas where heat from the Earth's interior is used to generate electricity. By understanding the sequence of mineral crystallization, geologists can infer the conditions under which geothermal systems form and the processes that lead to their development.

Geothermal Fluids

Geothermal fluids are hot, mineral-rich fluids that circulate through the Earth's crust. The Bowen Reaction Series helps geologists understand the sequence of mineral precipitation and the conditions under which geothermal fluids form.

Geothermal Reservoirs

Geothermal reservoirs are areas where geothermal fluids are stored and can be extracted for energy production. The Bowen Reaction Series helps geologists understand the conditions under which geothermal reservoirs form and the processes that lead to their development.

📝 Note: The study of geothermal systems is crucial for the development of renewable energy sources.

The Bowen Reaction Series and the Study of Environmental Geology

The Bowen Reaction Series is also relevant to the study of environmental geology, which focuses on the interaction between geological processes and the environment. By understanding the sequence of mineral crystallization, geologists can infer the conditions under which environmental processes occur and the impacts they have on the environment.

Soil Formation

Soil formation is a geological process that involves the weathering of rocks and the formation of soil. The Bowen Reaction Series helps geologists understand the sequence of mineral weathering and the conditions under which soil forms.

Groundwater Contamination

Groundwater contamination is a significant environmental issue that can be studied using the Bowen Reaction Series. The sequence of mineral dissolution and precipitation helps geologists understand the conditions under which groundwater contamination occurs and the processes that lead to its remediation.

📝 Note: The study of environmental geology is crucial for the management of natural resources and the protection of the environment.

The Bowen Reaction Series and the Study of Climate Change

The Bowen Reaction Series is also relevant to the study of climate change, which is a global environmental issue that affects the Earth's climate and ecosystems. By understanding the sequence of mineral crystallization, geologists can infer the conditions under which climate change occurs and the impacts it has on the environment.

Carbon Sequestration

Carbon sequestration is the process of capturing and storing carbon dioxide to mitigate climate change. The Bowen Reaction Series helps geologists understand the sequence of mineral precipitation and the conditions under which carbon dioxide can be stored in geological formations.

Climate Feedback Mechanisms

Climate feedback mechanisms are processes that amplify or dampen the effects of climate change. The Bowen Reaction Series helps geologists understand the sequence of mineral weathering and the conditions under which climate feedback mechanisms occur.

📝 Note: The study of climate change is crucial for the development of strategies to mitigate its impacts and adapt to its effects.

The Bowen Reaction Series and the Study of Planetary Science

The Bowen Reaction Series is also relevant to the study of planetary science, which focuses on the composition and evolution of planetary bodies. By understanding the sequence of mineral crystallization, geologists can infer the conditions under which planetary bodies form and the processes that lead to their differentiation.

Planetary Differentiation

Planetary differentiation is the process by which a planetary body separates into layers of different composition. The Bowen Reaction Series helps geologists understand the sequence of mineral crystallization and the conditions under which planetary differentiation occurs.

Planetary Volcanism

Planetary volcanism is the process by which magma erupts onto the surface of a planetary body. The Bowen Reaction Series helps geologists understand the sequence of mineral crystallization and the conditions under which planetary volcanism occurs.

📝 Note: The study of planetary science is crucial for understanding the composition and evolution of planetary bodies.

The Bowen Reaction Series and the Study of Astrobiology

The Bowen Reaction Series is also relevant to the study of astrobiology, which focuses on the search for life beyond Earth. By understanding the sequence of mineral crystallization, geologists can infer the conditions under which life may have originated and the processes that lead to its evolution.

Habitable Environments

Habitable environments are areas where the conditions are suitable for the existence of life. The Bowen Reaction Series helps ge

Related Terms:

  • bowen's reaction series discontinuous
  • bowen's reaction series
  • bowens reaction series explained
  • bowen's reaction series definition
  • bowen's reaction series for dummies
  • bowen's reaction series chart
Facebook Twitter WhatsApp
Related Posts
Don't Miss